Warning:
JavaScript is turned OFF. None of the links on this page will work until it is reactivated.
If you need help turning JavaScript On, click here.
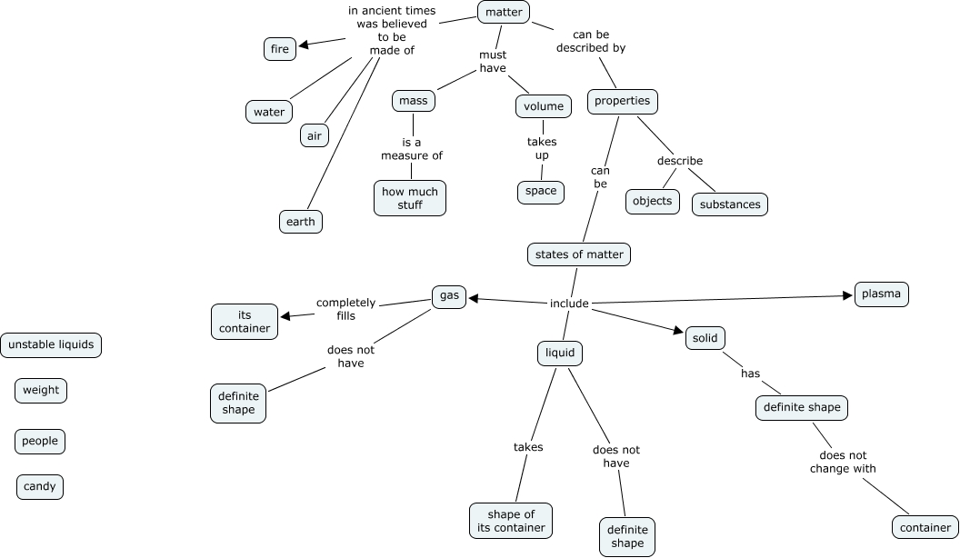
This Concept Map, created with IHMC CmapTools, has information related to: Matter, definite shape does not change with container, properties describe objects, gas does not have definite shape, properties describe substances, matter can be described by properties, matter in ancient times was believed to be made of air, liquid takes shape of its container, states of matter include plasma, solid has definite shape, states of matter include gas, gas completely fills its container, matter in ancient times was believed to be made of fire, mass is a measure of how much stuff, properties can be states of matter, liquid does not have definite shape, volume takes up space, matter must have mass, states of matter include solid, matter in ancient times was believed to be made of earth, states of matter include liquid