Warning:
JavaScript is turned OFF. None of the links on this page will work until it is reactivated.
If you need help turning JavaScript On, click here.
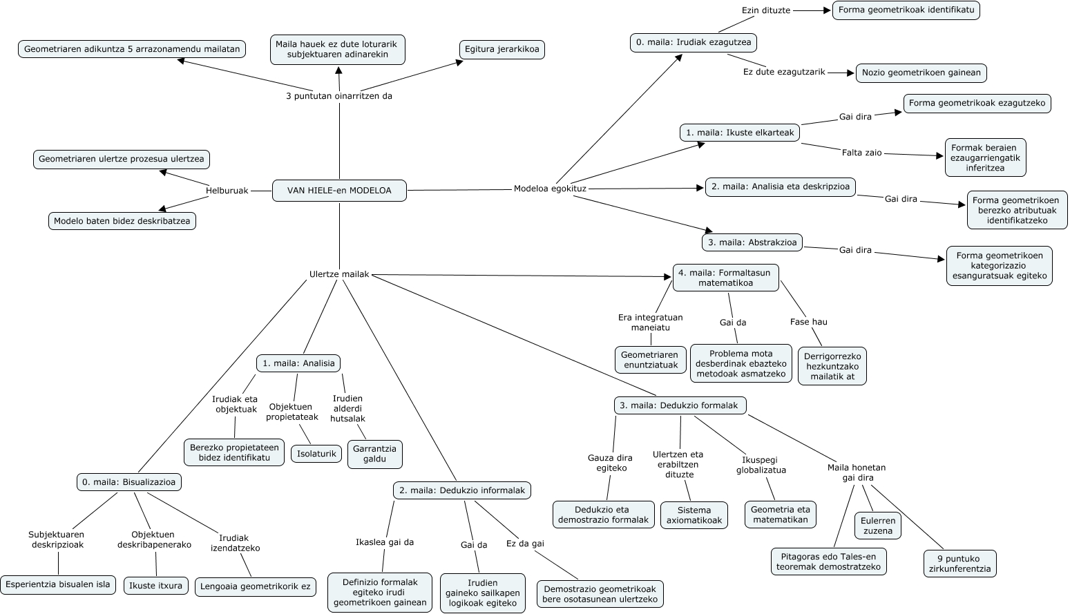
Este Cmap, tiene información relacionada con: Ikerne Iriondo (Van Hiele), VAN HIELE-en MODELOA Ulertze mailak 0. maila: Bisualizazioa, 1. maila: Analisia Objektuen propietateak Isolaturik, 1. maila: Ikuste elkarteak Falta zaio Formak beraien ezaugarriengatik inferitzea, VAN HIELE-en MODELOA 3 puntutan oinarritzen da Egitura jerarkikoa, 2. maila: Dedukzio informalak Gai da Irudien gaineko sailkapen logikoak egiteko, VAN HIELE-en MODELOA Modeloa egokituz 2. maila: Analisia eta deskripzioa, 4. maila: Formaltasun matematikoa Gai da Problema mota desberdinak ebazteko metodoak asmatzeko, VAN HIELE-en MODELOA Ulertze mailak 1. maila: Analisia, VAN HIELE-en MODELOA Ulertze mailak 3. maila: Dedukzio formalak, 1. maila: Ikuste elkarteak Gai dira Forma geometrikoak ezagutzeko, 0. maila: Bisualizazioa Subjektuaren deskripzioak Esperientzia bisualen isla, 0. maila: Bisualizazioa Irudiak izendatzeko Lengoaia geometrikorik ez, 3. maila: Dedukzio formalak Gauza dira egiteko Dedukzio eta demostrazio formalak, 1. maila: Analisia Irudiak eta objektuak Berezko propietateen bidez identifikatu, VAN HIELE-en MODELOA Modeloa egokituz 1. maila: Ikuste elkarteak, 0. maila: Bisualizazioa Objektuen deskribapenerako Ikuste itxura, VAN HIELE-en MODELOA 3 puntutan oinarritzen da Maila hauek ez dute loturarik subjektuaren adinarekin, VAN HIELE-en MODELOA Ulertze mailak 2. maila: Dedukzio informalak, 2. maila: Analisia eta deskripzioa Gai dira Forma geometrikoen berezko atributuak identifikatzeko, 0. maila: Irudiak ezagutzea Ezin dituzte Forma geometrikoak identifikatu