Warning:
JavaScript is turned OFF. None of the links on this page will work until it is reactivated.
If you need help turning JavaScript On, click here.
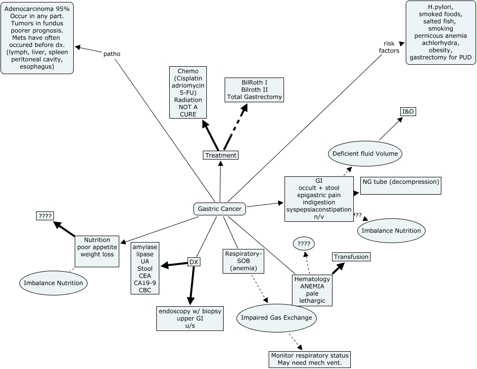
This Concept Map, created with IHMC CmapTools, has information related to: Gastric Cancer2, Nutrition poor appetite weight loss ????, GI occult + stool epigastric pain indigestion syspepsiaconstipation n/v ???? Imbalance Nutrition, Gastric Cancer GI occult + stool epigastric pain indigestion syspepsiaconstipation n/v, Treatment BilRoth I Bilroth II Total Gastrectomy, Gastric Cancer DX, Hematology ANEMIA pale lethargic Transfusion, Gastric Cancer Hematology ANEMIA pale lethargic, Gastric Cancer risk factors H.pylori, smoked foods, salted fish, smoking pernicous anemia achlorhydra, obesity, gastrectomy for PUD, Gastric Cancer patho Adenocarcinoma 95% Occur in any part. Tumors in fundus poorer prognosis. Mets have often occured before dx. (lymph, liver, spleen peritoneal cavity, esophagus), Nutrition poor appetite weight loss Imbalance Nutrition, Gastric Cancer Treatment, Respiratory- SOB (anemia) Impaired Gas Exchange, Gastric Cancer Respiratory- SOB (anemia), Treatment Chemo (Cisplatin adriomycin 5-FU) Radiation NOT A CURE, Hematology ANEMIA pale lethargic ????, Impaired Gas Exchange Monitor respiratory status May need mech vent., Deficient fluid Volume I&O, GI occult + stool epigastric pain indigestion syspepsiaconstipation n/v Deficient fluid Volume, Gastric Cancer Nutrition poor appetite weight loss, GI occult + stool epigastric pain indigestion syspepsiaconstipation n/v NG tube (decompression)