Warning:
JavaScript is turned OFF. None of the links on this page will work until it is reactivated.
If you need help turning JavaScript On, click here.
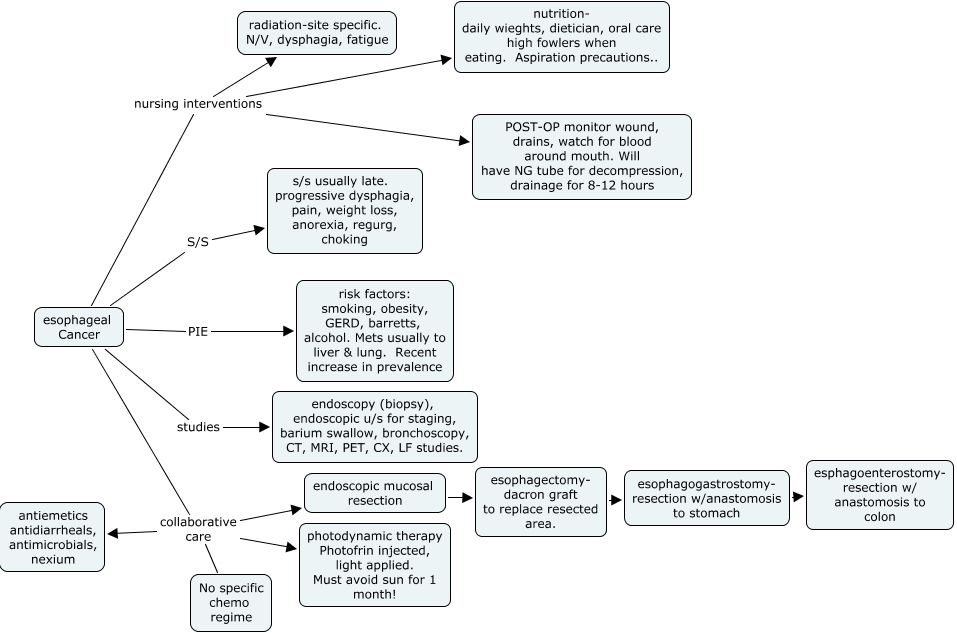
This Concept Map, created with IHMC CmapTools, has information related to: esophageal cancer, esophagogastrostomy- resection w/anastomosis to stomach esphagoenterostomy- resection w/ anastomosis to colon, esophageal Cancer studies endoscopy (biopsy), endoscopic u/s for staging, barium swallow, bronchoscopy, CT, MRI, PET, CX, LF studies., esophageal Cancer nursing interventions POST-OP monitor wound, drains, watch for blood around mouth. Will have NG tube for decompression, drainage for 8-12 hours, esophageal Cancer nursing interventions radiation-site specific. N/V, dysphagia, fatigue, esophageal Cancer collaborative care endoscopic mucosal resection, esophageal Cancer collaborative care No specific chemo regime, endoscopic mucosal resection esophagectomy- dacron graft to replace resected area., esophageal Cancer collaborative care photodynamic therapy Photofrin injected, light applied. Must avoid sun for 1 month!, esophageal Cancer S/S s/s usually late. progressive dysphagia, pain, weight loss, anorexia, regurg, choking, esophagectomy- dacron graft to replace resected area. esophagogastrostomy- resection w/anastomosis to stomach, esophageal Cancer nursing interventions nutrition- daily wieghts, dietician, oral care high fowlers when eating. Aspiration precautions.., esophageal Cancer collaborative care antiemetics antidiarrheals, antimicrobials, nexium, esophageal Cancer PIE risk factors: smoking, obesity, GERD, barretts, alcohol. Mets usually to liver & lung. Recent increase in prevalence