Warning:
JavaScript is turned OFF. None of the links on this page will work until it is reactivated.
If you need help turning JavaScript On, click here.
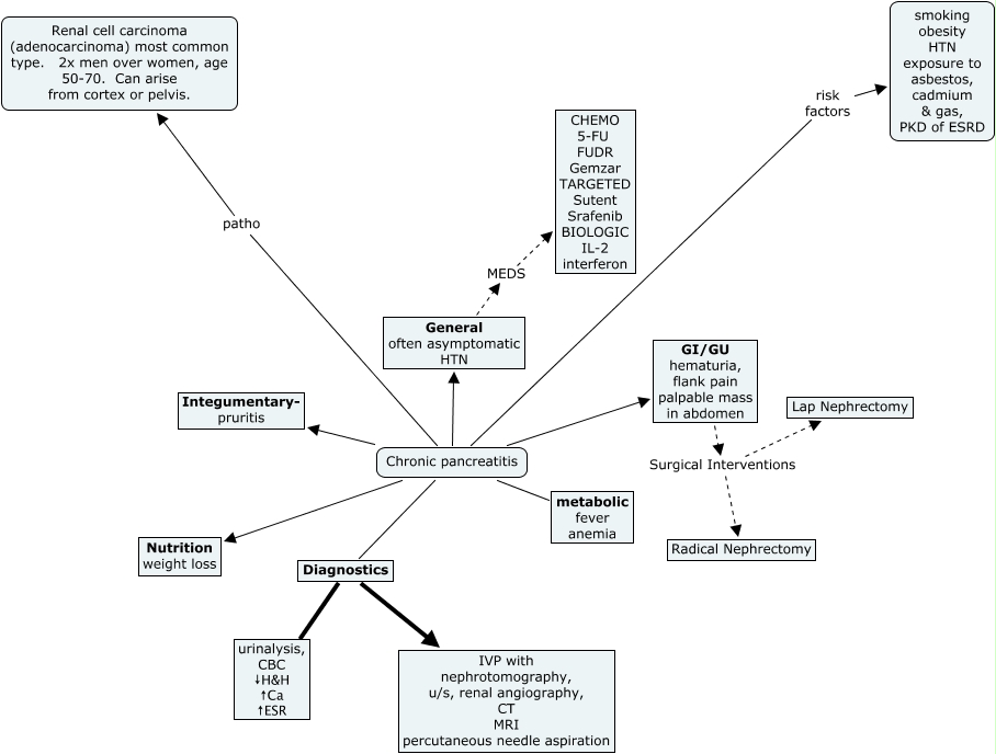
This Concept Map, created with IHMC CmapTools, has information related to: kidney CA, Chronic pancreatitis General often asymptomatic HTN, Chronic pancreatitis Nutrition weight loss, Chronic pancreatitis Integumentary- pruritis, GI/GU hematuria, flank pain palpable mass in abdomen Surgical Interventions Radical Nephrectomy, General often asymptomatic HTN MEDS CHEMO 5-FU FUDR Gemzar TARGETED Sutent Srafenib BIOLOGIC IL-2 interferon, Chronic pancreatitis Diagnostics, Chronic pancreatitis GI/GU hematuria, flank pain palpable mass in abdomen, GI/GU hematuria, flank pain palpable mass in abdomen Surgical Interventions Lap Nephrectomy, Chronic pancreatitis risk factors smoking obesity HTN exposure to asbestos, cadmium & gas, PKD of ESRD, Chronic pancreatitis patho Renal cell carcinoma (adenocarcinoma) most common type. 2x men over women, age 50-70. Can arise from cortex or pelvis., Diagnostics IVP with nephrotomography, u/s, renal angiography, CT MRI percutaneous needle aspiration, Chronic pancreatitis metabolic fever anemia, Diagnostics urinalysis, CBC ↓H&H ↑Ca ↑ESR