Warning:
JavaScript is turned OFF. None of the links on this page will work until it is reactivated.
If you need help turning JavaScript On, click here.
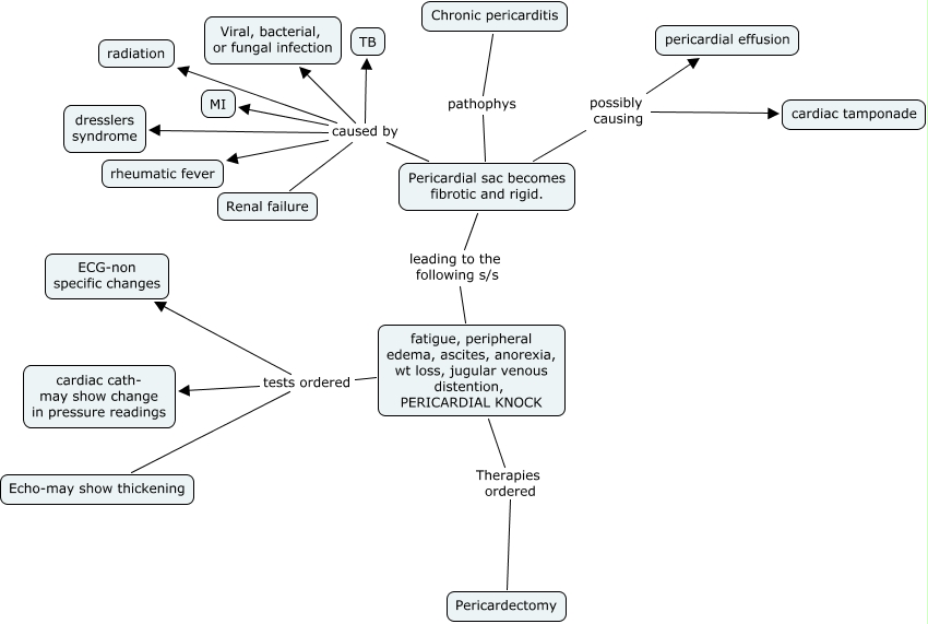
This Concept Map, created with IHMC CmapTools, has information related to: chronic pericarditis, fatigue, peripheral edema, ascites, anorexia, wt loss, jugular venous distention, PERICARDIAL KNOCK Therapies ordered Pericardectomy, fatigue, peripheral edema, ascites, anorexia, wt loss, jugular venous distention, PERICARDIAL KNOCK tests ordered ECG-non specific changes, fatigue, peripheral edema, ascites, anorexia, wt loss, jugular venous distention, PERICARDIAL KNOCK tests ordered cardiac cath- may show change in pressure readings, Pericardial sac becomes fibrotic and rigid. leading to the following s/s fatigue, peripheral edema, ascites, anorexia, wt loss, jugular venous distention, PERICARDIAL KNOCK, Pericardial sac becomes fibrotic and rigid. caused by MI, Pericardial sac becomes fibrotic and rigid. caused by rheumatic fever, Pericardial sac becomes fibrotic and rigid. caused by TB, Pericardial sac becomes fibrotic and rigid. caused by Viral, bacterial, or fungal infection, fatigue, peripheral edema, ascites, anorexia, wt loss, jugular venous distention, PERICARDIAL KNOCK tests ordered Echo-may show thickening, Pericardial sac becomes fibrotic and rigid. possibly causing pericardial effusion, Pericardial sac becomes fibrotic and rigid. possibly causing cardiac tamponade, Pericardial sac becomes fibrotic and rigid. caused by dresslers syndrome, Pericardial sac becomes fibrotic and rigid. caused by Renal failure, Chronic pericarditis pathophys Pericardial sac becomes fibrotic and rigid., Pericardial sac becomes fibrotic and rigid. caused by radiation