Warning:
JavaScript is turned OFF. None of the links on this page will work until it is reactivated.
If you need help turning JavaScript On, click here.
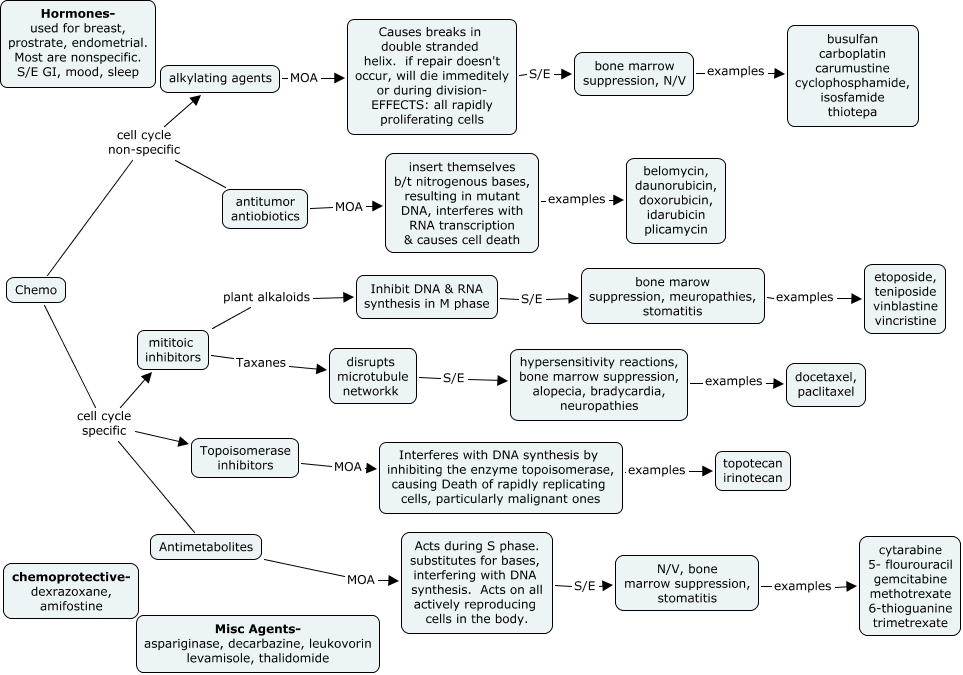
This Concept Map, created with IHMC CmapTools, has information related to: chemo drugs, Chemo cell cycle non-specific alkylating agents, Chemo cell cycle specific Topoisomerase inhibitors, Inhibit DNA & RNA synthesis in M phase S/E bone marow suppression, meuropathies, stomatitis, mititoic inhibitors Taxanes disrupts microtubule networkk, Chemo cell cycle specific mititoic inhibitors, disrupts microtubule networkk S/E hypersensitivity reactions, bone marrow suppression, alopecia, bradycardia, neuropathies, Acts during S phase. substitutes for bases, interfering with DNA synthesis. Acts on all actively reproducing cells in the body. S/E N/V, bone marrow suppression, stomatitis, N/V, bone marrow suppression, stomatitis examples cytarabine 5- flourouracil gemcitabine methotrexate 6-thioguanine trimetrexate, Chemo cell cycle non-specific antitumor antiobiotics, mititoic inhibitors plant alkaloids Inhibit DNA & RNA synthesis in M phase, bone marrow suppression, N/V examples busulfan carboplatin carumustine cyclophosphamide, isosfamide thiotepa, insert themselves b/t nitrogenous bases, resulting in mutant DNA, interferes with RNA transcription & causes cell death examples belomycin, daunorubicin, doxorubicin, idarubicin plicamycin, Topoisomerase inhibitors MOA Interferes with DNA synthesis by inhibiting the enzyme topoisomerase, causing Death of rapidly replicating cells, particularly malignant ones, hypersensitivity reactions, bone marrow suppression, alopecia, bradycardia, neuropathies examples docetaxel, paclitaxel, bone marow suppression, meuropathies, stomatitis examples etoposide, teniposide vinblastine vincristine, antitumor antiobiotics MOA insert themselves b/t nitrogenous bases, resulting in mutant DNA, interferes with RNA transcription & causes cell death, Antimetabolites MOA Acts during S phase. substitutes for bases, interfering with DNA synthesis. Acts on all actively reproducing cells in the body., Causes breaks in double stranded helix. if repair doesn't occur, will die immeditely or during division- EFFECTS: all rapidly proliferating cells S/E bone marrow suppression, N/V, Chemo cell cycle specific Antimetabolites, alkylating agents MOA Causes breaks in double stranded helix. if repair doesn't occur, will die immeditely or during division- EFFECTS: all rapidly proliferating cells