Warning:
JavaScript is turned OFF. None of the links on this page will work until it is reactivated.
If you need help turning JavaScript On, click here.
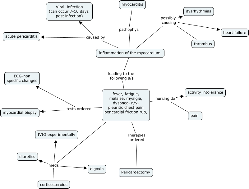
This Concept Map, created with IHMC CmapTools, has information related to: myocarditis, Inflammation of the myocardium. caused by Viral infection (can occur 7-10 days post infection), myocarditis pathophys Inflammation of the myocardium., Inflammation of the myocardium. possibly causing dysrhythmias, Inflammation of the myocardium. caused by acute pericarditis, fever, fatigue, malaise, myalgia, dyspnea, n/v, pleuritic chest pain pericardial friction rub, meds digoxin, fever, fatigue, malaise, myalgia, dyspnea, n/v, pleuritic chest pain pericardial friction rub, Therapies ordered Pericardectomy, Inflammation of the myocardium. leading to the following s/s fever, fatigue, malaise, myalgia, dyspnea, n/v, pleuritic chest pain pericardial friction rub,, fever, fatigue, malaise, myalgia, dyspnea, n/v, pleuritic chest pain pericardial friction rub, nursing dx pain, fever, fatigue, malaise, myalgia, dyspnea, n/v, pleuritic chest pain pericardial friction rub, meds IVIG experimentally, fever, fatigue, malaise, myalgia, dyspnea, n/v, pleuritic chest pain pericardial friction rub, meds diuretics, fever, fatigue, malaise, myalgia, dyspnea, n/v, pleuritic chest pain pericardial friction rub, tests ordered ECG-non specific changes, fever, fatigue, malaise, myalgia, dyspnea, n/v, pleuritic chest pain pericardial friction rub, meds corticosteroids, fever, fatigue, malaise, myalgia, dyspnea, n/v, pleuritic chest pain pericardial friction rub, tests ordered myocardial biopsy, Inflammation of the myocardium. possibly causing heart failure, fever, fatigue, malaise, myalgia, dyspnea, n/v, pleuritic chest pain pericardial friction rub, nursing dx activity intolerance, Inflammation of the myocardium. possibly causing thrombus