Warning:
JavaScript is turned OFF. None of the links on this page will work until it is reactivated.
If you need help turning JavaScript On, click here.
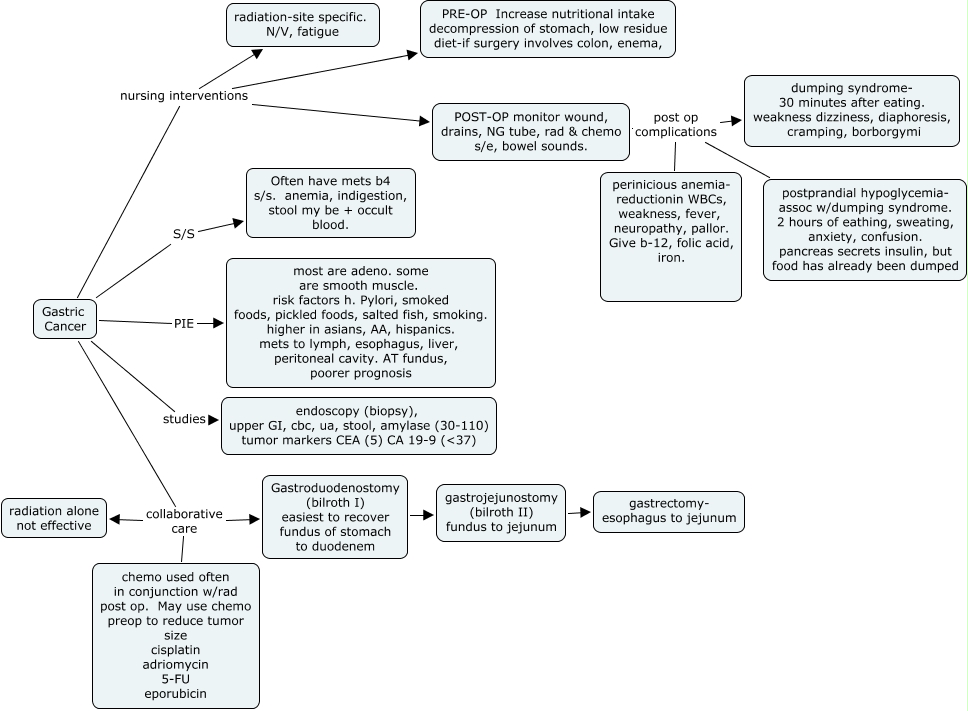
This Concept Map, created with IHMC CmapTools, has information related to: gastric cancer, Gastric Cancer nursing interventions radiation-site specific. N/V, fatigue, Gastric Cancer nursing interventions POST-OP monitor wound, drains, NG tube, rad & chemo s/e, bowel sounds., Gastric Cancer studies endoscopy (biopsy), upper GI, cbc, ua, stool, amylase (30-110) tumor markers CEA (5) CA 19-9 (ផ), POST-OP monitor wound, drains, NG tube, rad & chemo s/e, bowel sounds. post op complications postprandial hypoglycemia- assoc w/dumping syndrome. 2 hours of eathing, sweating, anxiety, confusion. pancreas secrets insulin, but food has already been dumped, POST-OP monitor wound, drains, NG tube, rad & chemo s/e, bowel sounds. post op complications perinicious anemia- reductionin WBCs, weakness, fever, neuropathy, pallor. Give b-12, folic acid, iron., Gastric Cancer collaborative care radiation alone not effective, Gastric Cancer collaborative care Gastroduodenostomy (bilroth I) easiest to recover fundus of stomach to duodenem, Gastroduodenostomy (bilroth I) easiest to recover fundus of stomach to duodenem gastrojejunostomy (bilroth II) fundus to jejunum, Gastric Cancer S/S Often have mets b4 s/s. anemia, indigestion, stool my be + occult blood., Gastric Cancer collaborative care chemo used often in conjunction w/rad post op. May use chemo preop to reduce tumor size cisplatin adriomycin 5-FU eporubicin, Gastric Cancer nursing interventions PRE-OP Increase nutritional intake decompression of stomach, low residue diet-if surgery involves colon, enema,, gastrojejunostomy (bilroth II) fundus to jejunum gastrectomy- esophagus to jejunum, Gastric Cancer PIE most are adeno. some are smooth muscle. risk factors h. Pylori, smoked foods, pickled foods, salted fish, smoking. higher in asians, AA, hispanics. mets to lymph, esophagus, liver, peritoneal cavity. AT fundus, poorer prognosis, POST-OP monitor wound, drains, NG tube, rad & chemo s/e, bowel sounds. post op complications dumping syndrome- 30 minutes after eating. weakness dizziness, diaphoresis, cramping, borborgymi