Warning:
JavaScript is turned OFF. None of the links on this page will work until it is reactivated.
If you need help turning JavaScript On, click here.
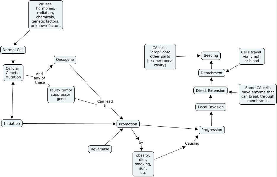
This Concept Map, created with IHMC CmapTools, has information related to: carcinogenesis, Initiation Promotion, Promotion by obesity, diet, smoking, sun, etc, Detachment Seeding, Reversible Promotion, Initiation Cellular Genetic Mutation, Cells travel via lymph or blood Detachment, CA cells "drop" onto other parts (ex: peritoneal cavity) Seeding, obesity, diet, smoking, sun, etc Causing Progression, Normal Cell Cellular Genetic Mutation, Oncogene Can lead to Promotion, faulty tumor suppressor gene Can lead to Promotion, Some CA cells have enzyme that can break through membranes Direct Extension, Promotion Progression, Direct Extension Detachment, Cellular Genetic Mutation And any of these faulty tumor suppressor gene, Local Invasion Direct Extension, Cellular Genetic Mutation And any of these Oncogene, Progression Local Invasion, Viruses, hormones, radiation, chemicals, genetic factors, unknown factors Normal Cell