Warning:
JavaScript is turned OFF. None of the links on this page will work until it is reactivated.
If you need help turning JavaScript On, click here.
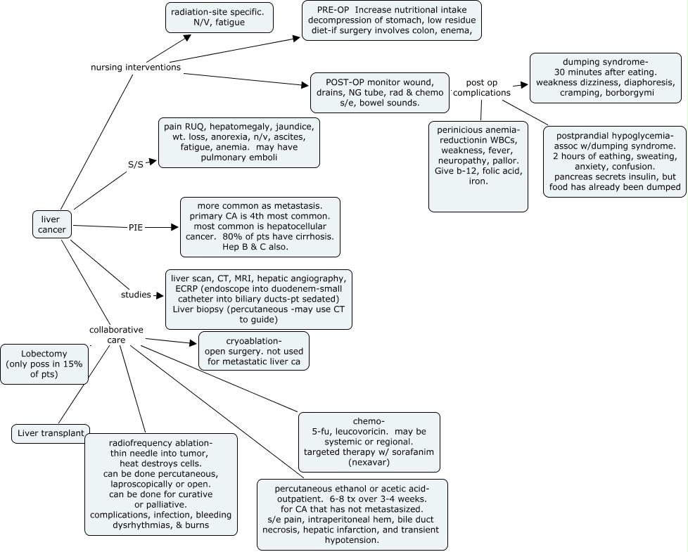
This Concept Map, created with IHMC CmapTools, has information related to: liver cancer, liver cancer nursing interventions radiation-site specific. N/V, fatigue, liver cancer nursing interventions POST-OP monitor wound, drains, NG tube, rad & chemo s/e, bowel sounds., liver cancer studies liver scan, CT, MRI, hepatic angiography, ECRP (endoscope into duodenem-small catheter into biliary ducts-pt sedated) Liver biopsy (percutaneous -may use CT to guide), POST-OP monitor wound, drains, NG tube, rad & chemo s/e, bowel sounds. post op complications postprandial hypoglycemia- assoc w/dumping syndrome. 2 hours of eathing, sweating, anxiety, confusion. pancreas secrets insulin, but food has already been dumped, liver cancer collaborative care percutaneous ethanol or acetic acid- outpatient. 6-8 tx over 3-4 weeks. for CA that has not metastasized. s/e pain, intraperitoneal hem, bile duct necrosis, hepatic infarction, and transient hypotension., POST-OP monitor wound, drains, NG tube, rad & chemo s/e, bowel sounds. post op complications perinicious anemia- reductionin WBCs, weakness, fever, neuropathy, pallor. Give b-12, folic acid, iron., liver cancer collaborative care Lobectomy (only poss in 15% of pts), liver cancer collaborative care radiofrequency ablation- thin needle into tumor, heat destroys cells. can be done percutaneous, laproscopically or open. can be done for curative or palliative. complications, infection, bleeding dysrhythmias, & burns, liver cancer collaborative care chemo- 5-fu, leucovoricin. may be systemic or regional. targeted therapy w/ sorafanim (nexavar), liver cancer collaborative care cryoablation- open surgery. not used for metastatic liver ca, liver cancer S/S pain RUQ, hepatomegaly, jaundice, wt. loss, anorexia, n/v, ascites, fatigue, anemia. may have pulmonary emboli, liver cancer collaborative care Liver transplant, liver cancer nursing interventions PRE-OP Increase nutritional intake decompression of stomach, low residue diet-if surgery involves colon, enema,, liver cancer PIE more common as metastasis. primary CA is 4th most common. most common is hepatocellular cancer. 80% of pts have cirrhosis. Hep B & C also., POST-OP monitor wound, drains, NG tube, rad & chemo s/e, bowel sounds. post op complications dumping syndrome- 30 minutes after eating. weakness dizziness, diaphoresis, cramping, borborgymi