Warning:
JavaScript is turned OFF. None of the links on this page will work until it is reactivated.
If you need help turning JavaScript On, click here.
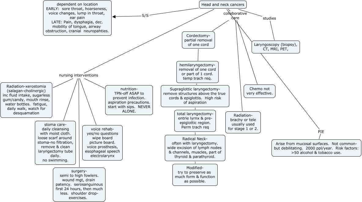
This Concept Map, created with IHMC CmapTools, has information related to: head and neck cancers, hemilaryngectomy- removal of one cord or part of 1 cord. temp trach req. Supraglottic laryngectomy- remove structures above the true cords & epiglottis. High risk of aspiration, Supraglottic laryngectomy- remove structures above the true cords & epiglottis. High risk of aspiration total laryngectomy- entrie lyrnx & pre- epiglottic region. Perm trach req, Head and neck cancers studies Laryngoscopy (biopsy), CT, MRI, PET,, Head and neck cancers nursing interventions voice rehab- yes/no questions wipe board picture board. voice prosthesis, esophageal speech electrolarynx, Head and neck cancers collaborative care Radiation- brachy or tele usually used for stage 1 or 2., Cordectomy- partial removal of one cord hemilaryngectomy- removal of one cord or part of 1 cord. temp trach req., Head and neck cancers nursing interventions stoma care- daily cleansing with moist cloth. loose scarf around stoma-no filtration, remove & clean laryngectomy tube daily. no swimming., Head and neck cancers collaborative care Chemo not very effective., Head and neck cancers S/S dependent on location EARLY: sore throat, hoarseness, voice changes, lump in throat, ear pain LATE: Pain, dysphagia, dec. mobility of tongue, airway obstruction, cranial neuropahties., Head and neck cancers nursing interventions Radiation-xerostomia (salagan-cholinergic) inc fluid intake, sugarless gum/candy, mouth rinse, water bottles. fatigue, daily walk, watch for desquamation, Head and neck cancers PIE Arise from mucosal surfaces. Not common- but debilitating. 2000 ppl/year. Risk factors: ᡪ alcohol & tobacco use., total laryngectomy- entrie lyrnx & pre- epiglottic region. Perm trach req Radical Neck- often with laryngectomy. wide excision of lymph nodes & channels, muscles, part of thyroid & parathyroid., Head and neck cancers collaborative care Cordectomy- partial removal of one cord, Head and neck cancers nursing interventions surgery- semi to high fowlers. wound mgt, drain patency. serosanguinous first 24 hours, then much less. shoulder drop- exercises., Radical Neck- often with laryngectomy. wide excision of lymph nodes & channels, muscles, part of thyroid & parathyroid. Modified- try to preserve as much form & function as possible., Head and neck cancers nursing interventions nutrition- TPN-off ASAP to prevent infection. aspiration precautions. start with sips. NEVER ALONE.