Warning:
JavaScript is turned OFF. None of the links on this page will work until it is reactivated.
If you need help turning JavaScript On, click here.
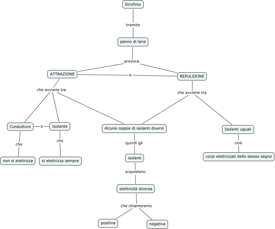
Questa Cmap, creata con IHMC CmapTools, contiene informazioni relative a: Strofinio, REPULSIONE che avviene tra Alcune coppie di isolanti diversi, ATTRAZIONE che avviene tra Alcune coppie di isolanti diversi, panno di lana provoca ATTRAZIONE, Strofinio tramite panno di lana, Isolanti uguali cioè corpi elettrizzati dello stesso segno, Alcune coppie di isolanti diversi quindi gli isolanti, REPULSIONE che avviene tra Isolanti uguali, Isolante che si elettrizza sempre, ATTRAZIONE che avviene tra Isolante, elettricità diversa che chiameremo positiva, ATTRAZIONE e REPULSIONE, elettricità diversa che chiameremo negativa, panno di lana provoca REPULSIONE, ATTRAZIONE che avviene tra Conduttore, Conduttore e Isolante, isolanti acquistano elettricità diversa, Conduttore che non si elettrizza