Warning:
JavaScript is turned OFF. None of the links on this page will work until it is reactivated.
If you need help turning JavaScript On, click here.
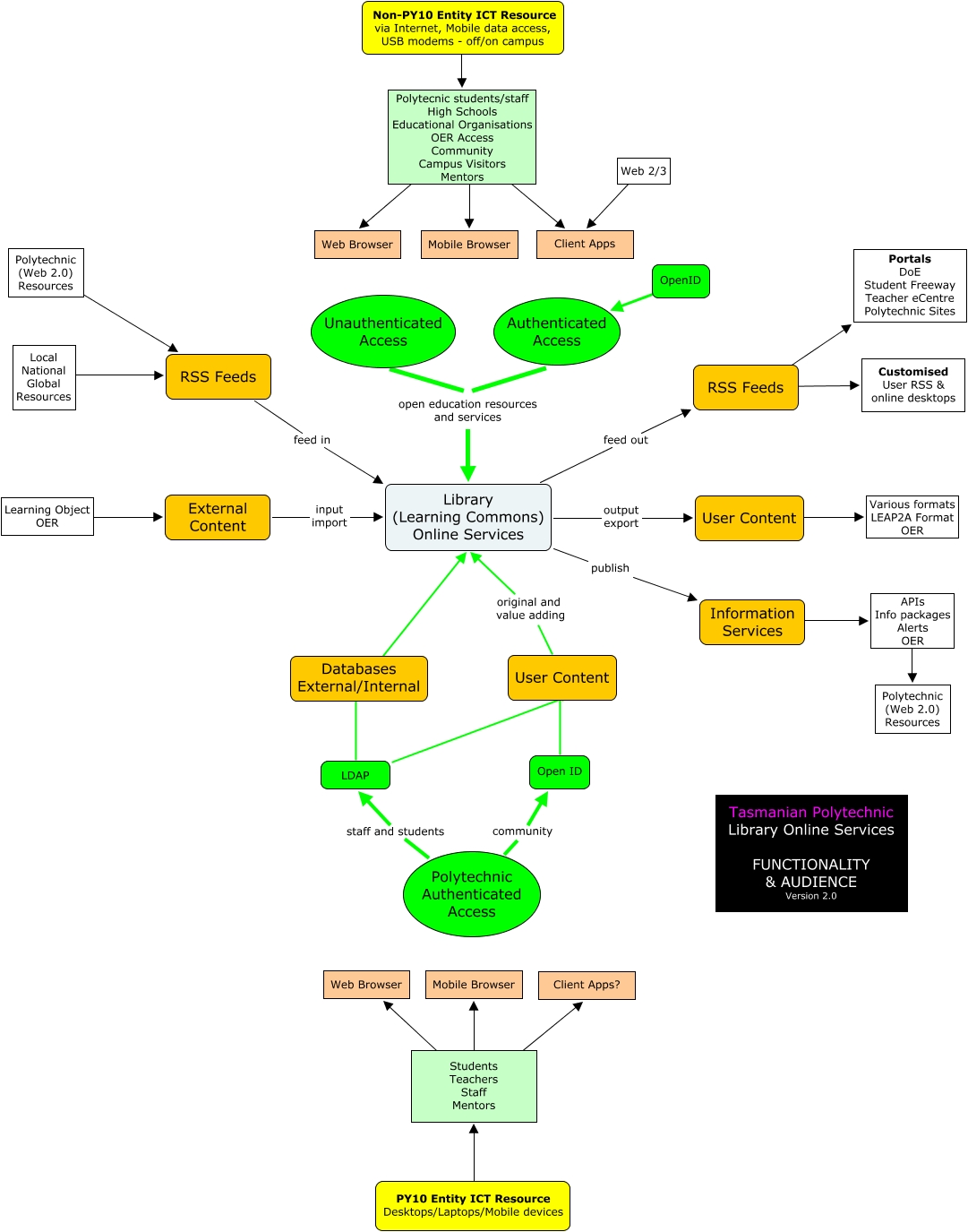
This Concept Map, created with IHMC CmapTools, has information related to: Learning Commons Functionality v2, RSS Feeds ???? Customised User RSS & online desktops, Polytechnic Authenticated Access staff and students LDAP, RSS Feeds feed in Library (Learning Commons) Online Services, Polytechnic Authenticated Access community Open ID, PY10 Entity ICT Resource Desktops/Laptops/Mobile devices ???? Students Teachers Staff Mentors, External Content input import Library (Learning Commons) Online Services, OpenID ???? Authenticated Access, Students Teachers Staff Mentors ???? Client Apps?, Students Teachers Staff Mentors ???? Web Browser, Information Services ???? APIs Info packages Alerts OER, Polytecnic students/staff High Schools Educational Organisations OER Access Community Campus Visitors Mentors ???? Mobile Browser, LDAP ???? Databases External/Internal, APIs Info packages Alerts OER ???? Polytechnic (Web 2.0) Resources, Authenticated Access open education resources and services Library (Learning Commons) Online Services, Non-PY10 Entity ICT Resource via Internet, Mobile data access, USB modems - off/on campus ???? Polytecnic students/staff High Schools Educational Organisations OER Access Community Campus Visitors Mentors, Learning Object OER ???? External Content, Polytechnic (Web 2.0) Resources ???? RSS Feeds, Authenticated Access open education resources and services Unauthenticated Access, Web 2/3 ???? Client Apps, Databases External/Internal ???? Library (Learning Commons) Online Services