WARNING:
JavaScript is turned OFF. None of the links on this concept map will
work until it is reactivated.
If you need help turning JavaScript On, click here.
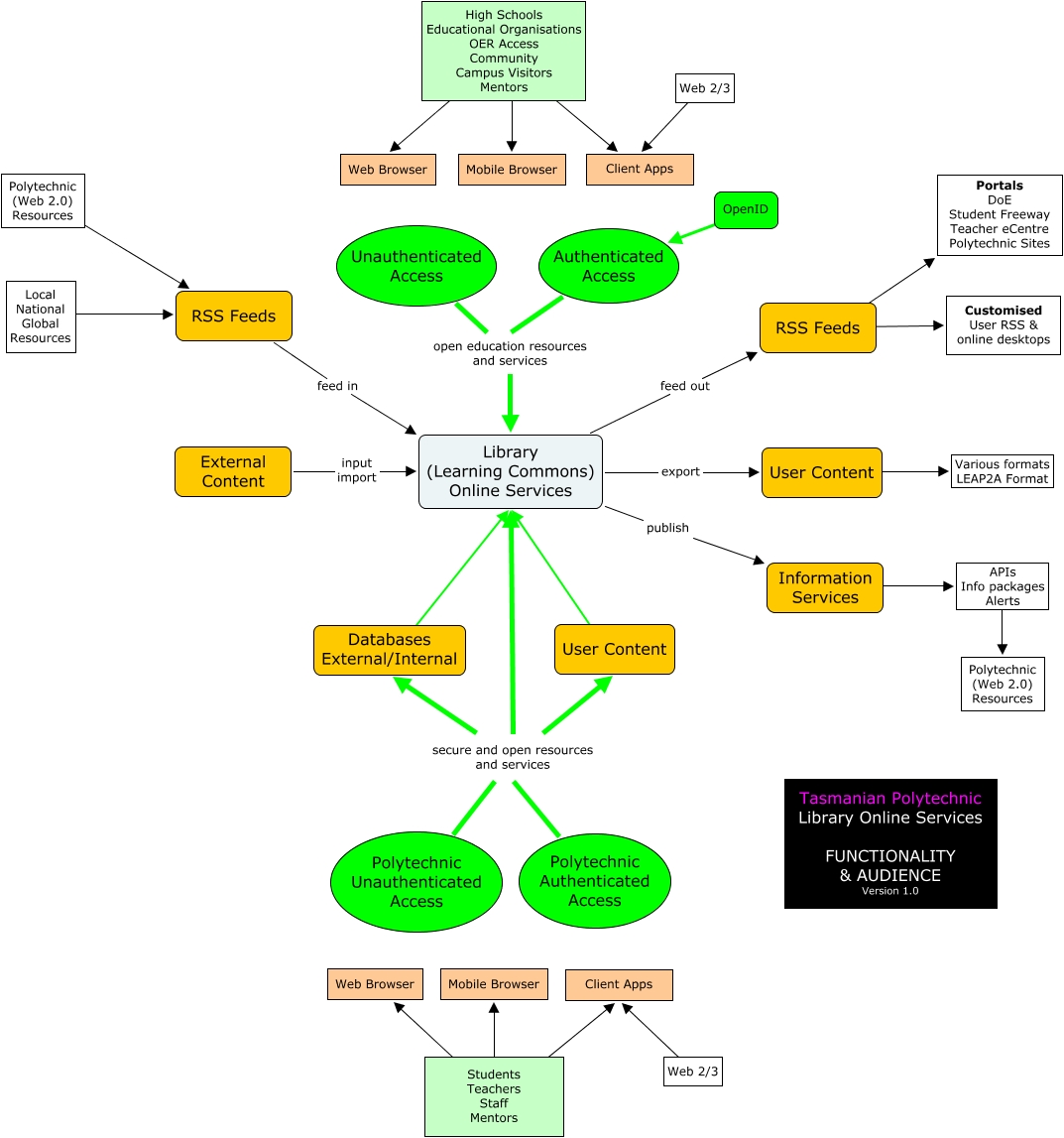
This Concept Map, created with IHMC CmapTools, has information related to: Learning Commons Functionality, Polytechnic Unauthenticated Access secure and open resources and services Library (Learning Commons) Online Services, RSS Feeds ???? Customised User RSS & online desktops, Polytechnic Authenticated Access secure and open resources and services User Content, High Schools Educational Organisations OER Access Community Campus Visitors Mentors ???? Web Browser, Polytechnic Unauthenticated Access secure and open resources and services Databases External/Internal, User Content ???? Various formats LEAP2A Format, Polytechnic Unauthenticated Access secure and open resources and services User Content, Polytechnic Authenticated Access secure and open resources and services Library (Learning Commons) Online Services, External Content input import Library (Learning Commons) Online Services, Information Services ???? APIs Info packages Alerts, Unauthenticated Access open education resources and services Library (Learning Commons) Online Services, User Content ???? Library (Learning Commons) Online Services, High Schools Educational Organisations OER Access Community Campus Visitors Mentors ???? Client Apps, RSS Feeds feed in Library (Learning Commons) Online Services, Library (Learning Commons) Online Services export User Content, RSS Feeds ???? Portals DoE Student Freeway Teacher eCentre Polytechnic Sites, Web 2/3 ???? Client Apps, Students Teachers Staff Mentors ???? Mobile Browser, APIs Info packages Alerts ???? Polytechnic (Web 2.0) Resources, Authenticated Access open education resources and services Library (Learning Commons) Online Services