Warning:
JavaScript is turned OFF. None of the links on this page will work until it is reactivated.
If you need help turning JavaScript On, click here.
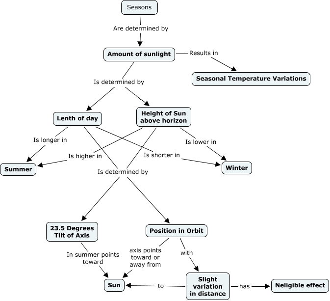
This Concept Map, created with IHMC CmapTools, has information related to: Dan's Seasons!, Height of Sun above horizon Is lower in Winter, Lenth of day Is longer in Summer, Height of Sun above horizon Is determined by 23.5 Degrees Tilt of Axis, Lenth of day Is determined by Position in Orbit, Amount of sunlight Results in Seasonal Temperature Variations, Height of Sun above horizon Is higher in Summer, Lenth of day Is shorter in Winter, Slight variation in distance to Sun, Seasons Are determined by Amount of sunlight, Amount of sunlight Is determined by Height of Sun above horizon, Lenth of day Is determined by 23.5 Degrees Tilt of Axis, 23.5 Degrees Tilt of Axis In summer points toward Sun, Position in Orbit axis points toward or away from Sun, Amount of sunlight Is determined by Lenth of day, Slight variation in distance has Neligible effect, Height of Sun above horizon Is determined by Position in Orbit, Position in Orbit with Slight variation in distance