Warning:
JavaScript is turned OFF. None of the links on this page will work until it is reactivated.
If you need help turning JavaScript On, click here.
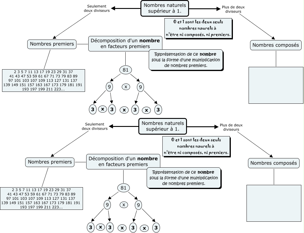
Cette carte conceptuelle, cree avec IHMC CmapTools, contient des informations liees a : Nombre premier, Nombres naturels supérieur à 1. Plus de deux diviseurs Nombres composés, 9 3, Nombres premiers Décomposition d'un nombre en facteurs premiers, 9 3, Décomposition d'un nombre en facteurs premiers 81, 9 3, 81 9, Décomposition d'un nombre en facteurs premiers 81, Nombres composés, Nombres premiers Décomposition d'un nombre en facteurs premiers, 9 3, Nombres naturels supérieur à 1. Seulement deux diviseurs Nombres premiers, Nombres composés, Nombres premiers 2 3 5 7 11 13 17 19 23 29 31 37 41 43 47 53 59 61 67 71 73 79 83 89 97 101 103 107 109 113 127 131 137 139 149 151 157 163 167 173 179 181 191 193 197 199 211 223..., 9 3, 9 3, 81 9, 9 3, 9 3, 81 9