Warning:
JavaScript is turned OFF. None of the links on this page will work until it is reactivated.
If you need help turning JavaScript On, click here.
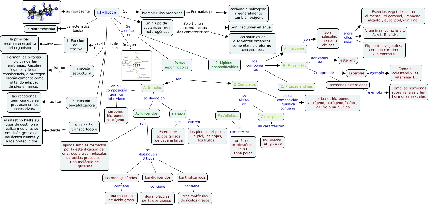
Este Cmap, tiene información relacionada con: LIPIDOS 2, biomoleculas orgánicas Formadas por carbono e hidrógeno y generalmente también oxígeno, 2. Lípidos insaponificables los componen los C. Prostaglandinas, LIPIDOS se representa, B. Esteroides Comprende Hormonas esteroideas, B. Esteroides derivados de esterano, LIPIDOS sus 4 tipos de funciones son 3. Función biocatalizadora, Son moléculas lineales o cíclicas entre ellos estan Esencias vegetales como el mentol, el geraniol, limoneno, alcanfor, eucaliptol,vainillina., Son moléculas lineales o cíclicas entre ellos estan Pigmentos vegetales, como la carotina y la xantofila., LIPIDOS sus 4 tipos de funciones son 4. Función transportadora, Céridos cubren las plumas, el pelo , la piel, las hojas, los frutos., 2. Lípidos insaponificables los componen los A. Terpenos, 2. Lípidos insaponificables los componen los B. Esteroides, LIPIDOS Se clasifican en 2. Lípidos insaponificables, B.Complejos se divide en Fosfolípidos, A. Simples en su composición química interviene carbono, hidrógeno y oxígeno., los monoglicéridos contiene una molécula de ácido graso, un grupo de sustancias muy heterogéneas Solo tienen en común estas dos caracteristicas Son solubles en disolventes orgánicos, como éter, cloroformo, benceno, etc., Acilglicéridos son lípidos simples formados por la esterificación de una, dos o tres moléculas de ácidos grasos con una molécula de glicerina, Hormonas esteroideas ejemplo Como las hormonas suprarrenales y las hormonas sexuales, Fosfolípidos los caracteriza un ácido ortofosfórico en su zona polar