Warning:
JavaScript is turned OFF. None of the links on this page will work until it is reactivated.
If you need help turning JavaScript On, click here.
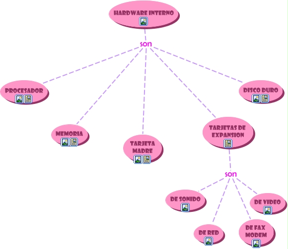
Este Cmap, tiene información relacionada con: hardware interno, HARDWARE INTERNO son TARJETA MADRE, HARDWARE INTERNO son TARJETAS DE EXPANSION, TARJETAS DE EXPANSION son DE RED, HARDWARE INTERNO son DISCO DURO, TARJETAS DE EXPANSION son DE FAX MODEM, TARJETAS DE EXPANSION son DE VIDEO, HARDWARE INTERNO son MEMORIA, TARJETAS DE EXPANSION son DE SONIDO, HARDWARE INTERNO son PROCESADOR