Warning:
JavaScript is turned OFF. None of the links on this page will work until it is reactivated.
If you need help turning JavaScript On, click here.
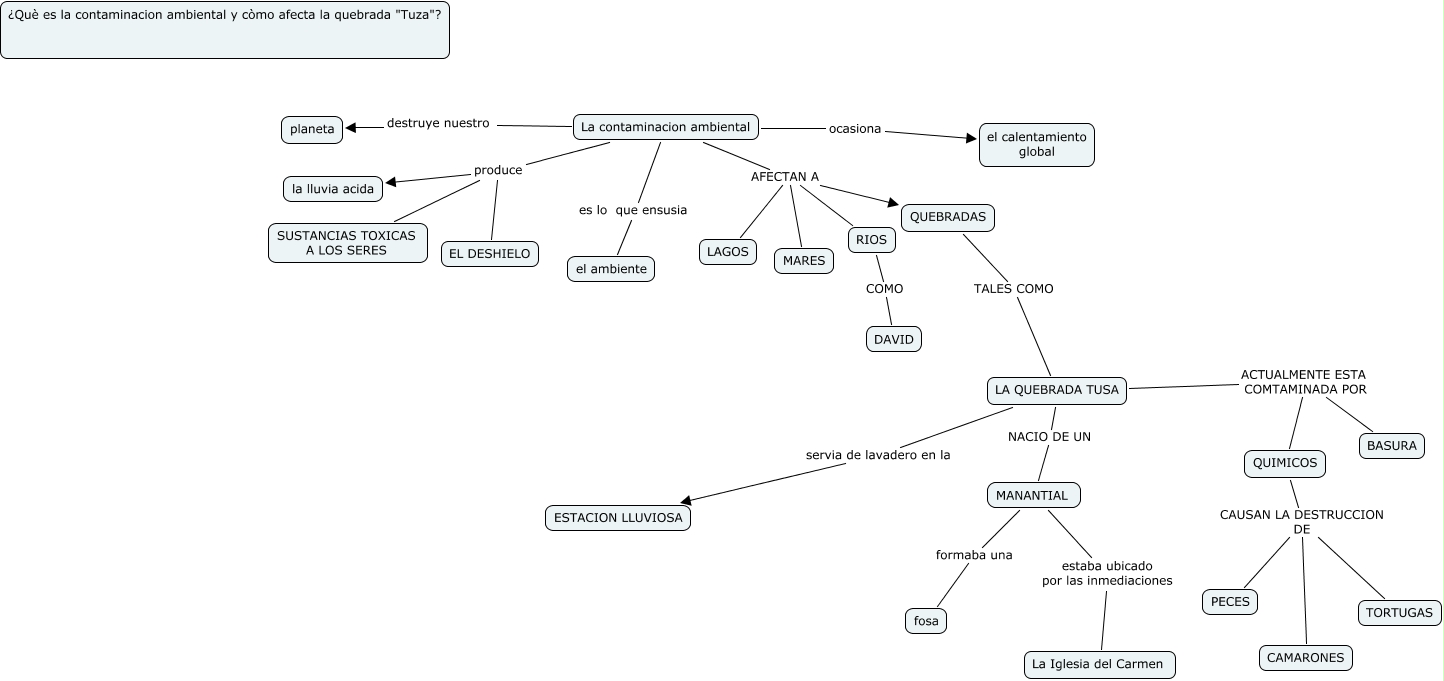
Este Cmap, tiene información relacionada con: LA QUEBRADA TUSA, MANANTIAL formaba una fosa, MANANTIAL estaba ubicado por las inmediaciones La Iglesia del Carmen, QUEBRADAS TALES COMO LA QUEBRADA TUSA, LA QUEBRADA TUSA NACIO DE UN MANANTIAL, QUIMICOS CAUSAN LA DESTRUCCION DE PECES, QUIMICOS CAUSAN LA DESTRUCCION DE TORTUGAS, La contaminacion ambiental es lo que ensusia el ambiente, La contaminacion ambiental produce EL DESHIELO, La contaminacion ambiental produce la lluvia acida, La contaminacion ambiental produce SUSTANCIAS TOXICAS A LOS SERES, La contaminacion ambiental AFECTAN A LAGOS, QUIMICOS CAUSAN LA DESTRUCCION DE CAMARONES, La contaminacion ambiental AFECTAN A MARES, LA QUEBRADA TUSA ACTUALMENTE ESTA COMTAMINADA POR QUIMICOS, RIOS COMO DAVID, La contaminacion ambiental ocasiona el calentamiento global, LA QUEBRADA TUSA ACTUALMENTE ESTA COMTAMINADA POR BASURA, La contaminacion ambiental AFECTAN A RIOS, La contaminacion ambiental destruye nuestro planeta, LA QUEBRADA TUSA servia de lavadero en la ESTACION LLUVIOSA