Warning:
JavaScript is turned OFF. None of the links on this page will work until it is reactivated.
If you need help turning JavaScript On, click here.
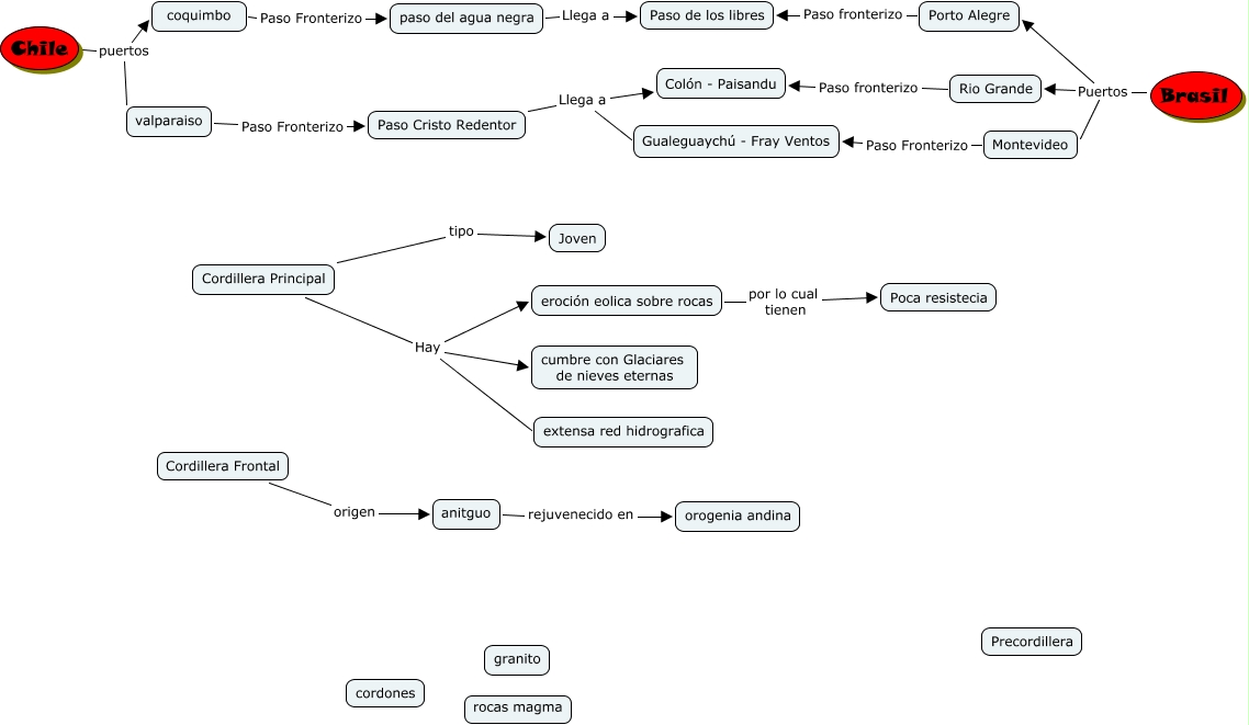
Este mapa conceptual tiene información relacionada a: maxi capin y seba capote, Chile puertos valparaiso, Paso Cristo Redentor Llega a Gualeguaychú - Fray Ventos, Brasil Puertos Montevideo, valparaiso Paso Fronterizo Paso Cristo Redentor, Cordillera Frontal origen anitguo, coquimbo Paso Fronterizo paso del agua negra, Paso Cristo Redentor Llega a Colón - Paisandu, Brasil Puertos Porto Alegre, anitguo rejuvenecido en orogenia andina, Rio Grande Paso fronterizo Colón - Paisandu