Warning:
JavaScript is turned OFF. None of the links on this page will work until it is reactivated.
If you need help turning JavaScript On, click here.
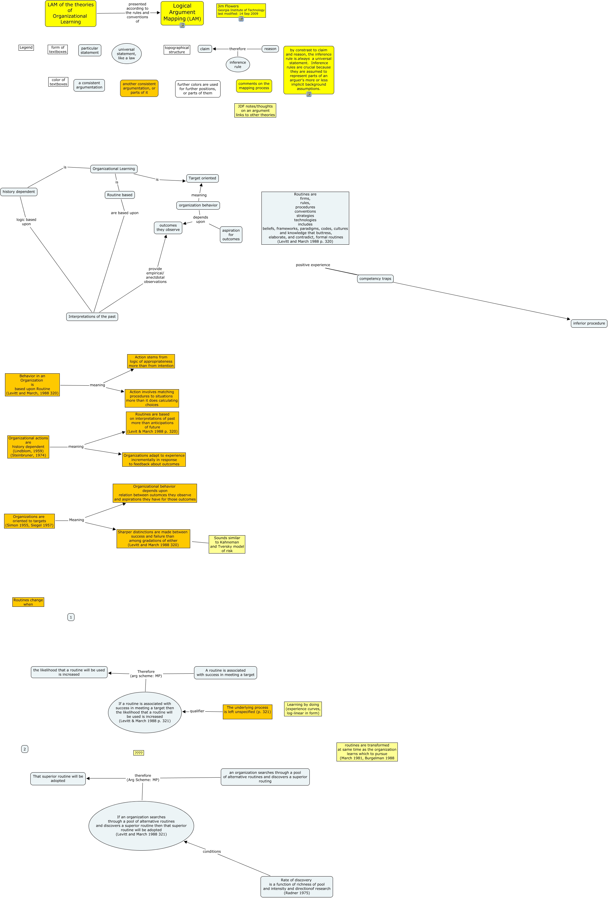
This Concept Map, created with IHMC CmapTools, has information related to: Organizational Learning, competency traps positive experience inferior procedure, A routine is associated with success in meeting a target Therefore (arg scheme: MP) If a routine is associated with success in meeting a target then the likelihood that a routine will be used is increased (Levitt & March 1988 p. 321), The underlying process is left unspecified (p. 321) qualifier If a routine is associated with success in meeting a target then the likelihood that a routine will be used is increased (Levitt & March 1988 p. 321), history dependent logic based upon Interpretations of the past, organization behavior depends upon outcomes they observe, Behavior in an Organization is based upon Routine (Levitt and March, 1988 320) meaning Action stems from logic of appropriateness more than from intention, Organizational actions are history dependent (Lindblom, 1959) (Steinbruner, 1974) meaning Routines are based on interpretations of past more than anticipations of future (Levit & March 1988 p. 320), Organizations are oriented to targets (Simon 1955, Siegel 1957) Meaning Sharper distinctions are made between success and failure than among gradations of either (Levitt and March 1988 320), Behavior in an Organization is based upon Routine (Levitt and March, 1988 320) meaning Action involves matching procedures to situations more than it does calculating choices, Interpretations of the past provide empirical/ anectdotal observations outcomes they observe, Organizations are oriented to targets (Simon 1955, Siegel 1957) Meaning Organizational behavior depends upon relation between outomces they observe and aspirations they have for those outcomes, Organizational Learning is Target oriented, Routine based are based upon Interpretations of the past, organization behavior depends upon aspiration for outcomes, A routine is associated with success in meeting a target Therefore (arg scheme: MP) the likelihood that a routine will be used is increased, Organizational actions are history dependent (Lindblom, 1959) (Steinbruner, 1974) meaning Organizations adapt to experience incrementally in response to feedback about outcomes, inference rule therefore claim, an organization searches through a pool of alternative routines and discovers a superior routing therefore (Arg Scheme: MP) That superior routine will be adopted, organization behavior meaning Target oriented, Organizational Learning is Routine based