Warning:
JavaScript is turned OFF. None of the links on this page will work until it is reactivated.
If you need help turning JavaScript On, click here.
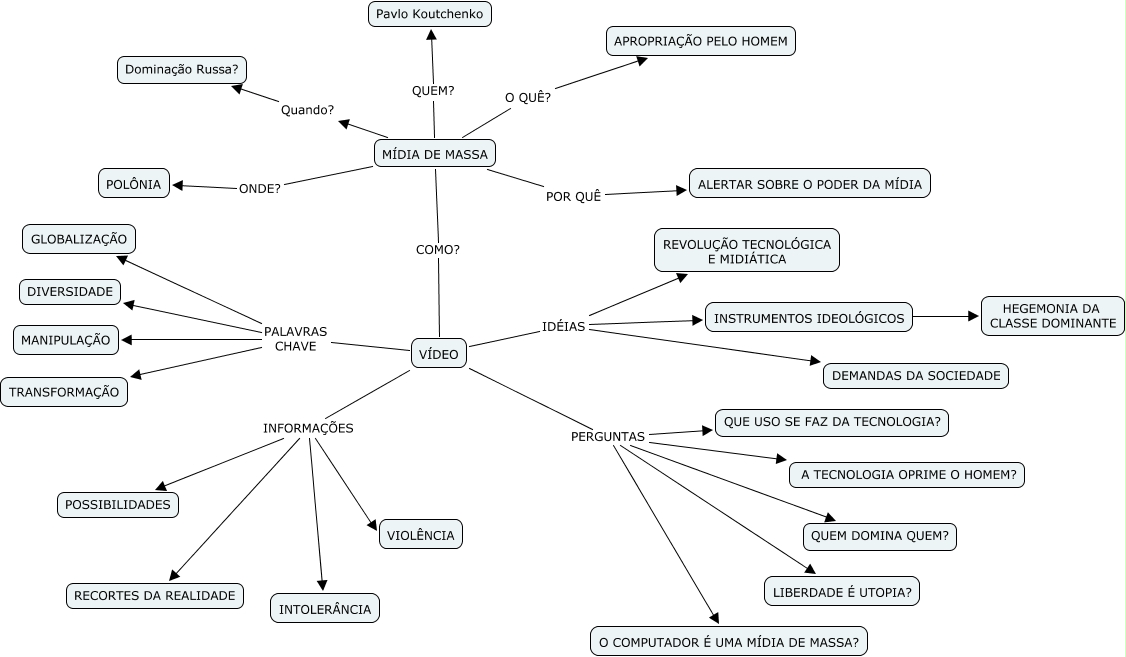
Esse mapa conceitual, produzido no IHMC CmapTools, tem a informação relacionada a: MAPA MENTAL_Carmen, VÍDEO PALAVRAS CHAVE TRANSFORMAÇÃO, VÍDEO PALAVRAS CHAVE MANIPULAÇÃO, VÍDEO PALAVRAS CHAVE GLOBALIZAÇÃO, VÍDEO INFORMAÇÕES POSSIBILIDADES, VÍDEO PERGUNTAS QUEM DOMINA QUEM?, VÍDEO PERGUNTAS O COMPUTADOR É UMA MÍDIA DE MASSA?, VÍDEO INFORMAÇÕES VIOLÊNCIA, MÍDIA DE MASSA COMO? VÍDEO, VÍDEO PALAVRAS CHAVE DIVERSIDADE, MÍDIA DE MASSA Quando? Dominação Russa?, VÍDEO INFORMAÇÕES INTOLERÂNCIA, INSTRUMENTOS IDEOLÓGICOS HEGEMONIA DA CLASSE DOMINANTE, VÍDEO IDÉIAS REVOLUÇÃO TECNOLÓGICA E MIDIÁTICA, MÍDIA DE MASSA POR QUÊ ALERTAR SOBRE O PODER DA MÍDIA, MÍDIA DE MASSA QUEM? Pavlo Koutchenko, MÍDIA DE MASSA O QUÊ? APROPRIAÇÃO PELO HOMEM, VÍDEO PERGUNTAS LIBERDADE É UTOPIA?, VÍDEO IDÉIAS INSTRUMENTOS IDEOLÓGICOS, VÍDEO IDÉIAS DEMANDAS DA SOCIEDADE, MÍDIA DE MASSA ONDE? POLÔNIA