WARNING:
JavaScript is turned OFF. None of the links on this concept map will
work until it is reactivated.
If you need help turning JavaScript On, click here.
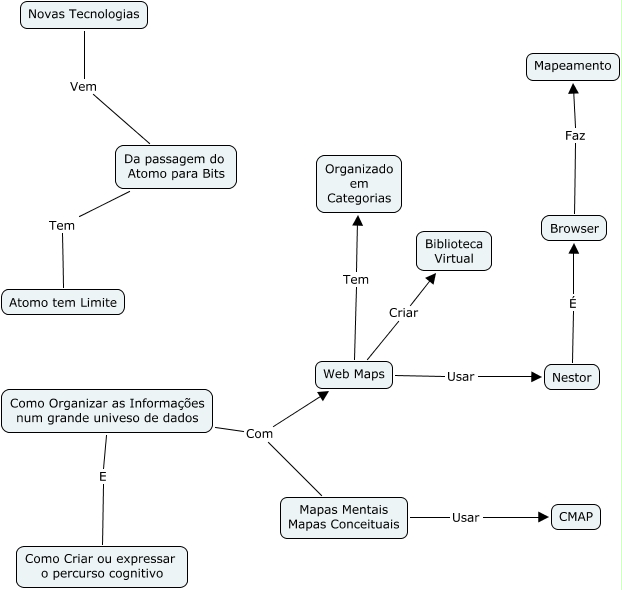
Esse mapa conceitual, produzido no IHMC CmapTools, tem a informação relacionada a: Curso Edmea Santos, Browser Faz Mapeamento, Como Organizar as Informações num grande univeso de dados Com Mapas Mentais Mapas Conceituais, Nestor É Browser, Web Maps Tem Organizado em Categorias, Mapas Mentais Mapas Conceituais Usar CMAP, Novas Tecnologias Vem Da passagem do Atomo para Bits, Como Organizar as Informações num grande univeso de dados Com Web Maps, Como Organizar as Informações num grande univeso de dados E Como Criar ou expressar o percurso cognitivo, Web Maps Criar Biblioteca Virtual, Web Maps Usar Nestor, Da passagem do Atomo para Bits Tem Atomo tem Limite