Warning:
JavaScript is turned OFF. None of the links on this page will work until it is reactivated.
If you need help turning JavaScript On, click here.
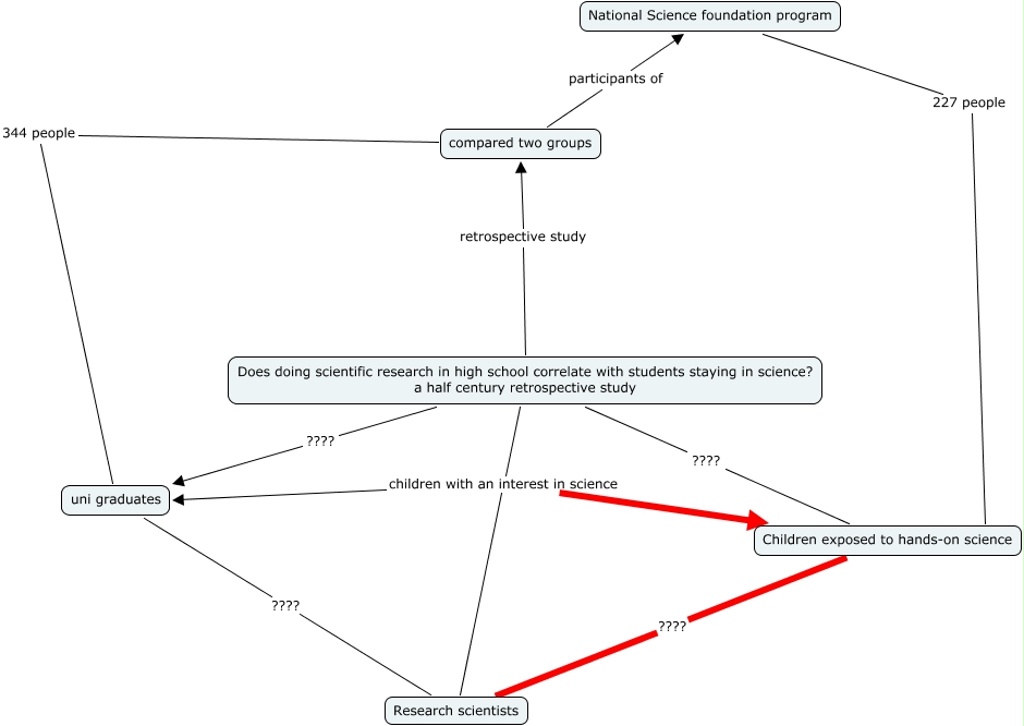
This Concept Map, created with IHMC CmapTools, has information related to: does doing scientific research in high school correlate with students staying in science, National Science foundation program 227 people ????, uni graduates ???? Research scientists, Does doing scientific research in high school correlate with students staying in science? a half century retrospective study ???? uni graduates, Children exposed to hands-on science ???? Research scientists, Does doing scientific research in high school correlate with students staying in science? a half century retrospective study children with an interest in science Children exposed to hands-on science, Does doing scientific research in high school correlate with students staying in science? a half century retrospective study children with an interest in science Research scientists, compared two groups 344 people uni graduates, Does doing scientific research in high school correlate with students staying in science? a half century retrospective study ???? Children exposed to hands-on science, Does doing scientific research in high school correlate with students staying in science? a half century retrospective study retrospective study compared two groups, Does doing scientific research in high school correlate with students staying in science? a half century retrospective study children with an interest in science uni graduates, compared two groups participants of National Science foundation program