Warning:
JavaScript is turned OFF. None of the links on this page will work until it is reactivated.
If you need help turning JavaScript On, click here.
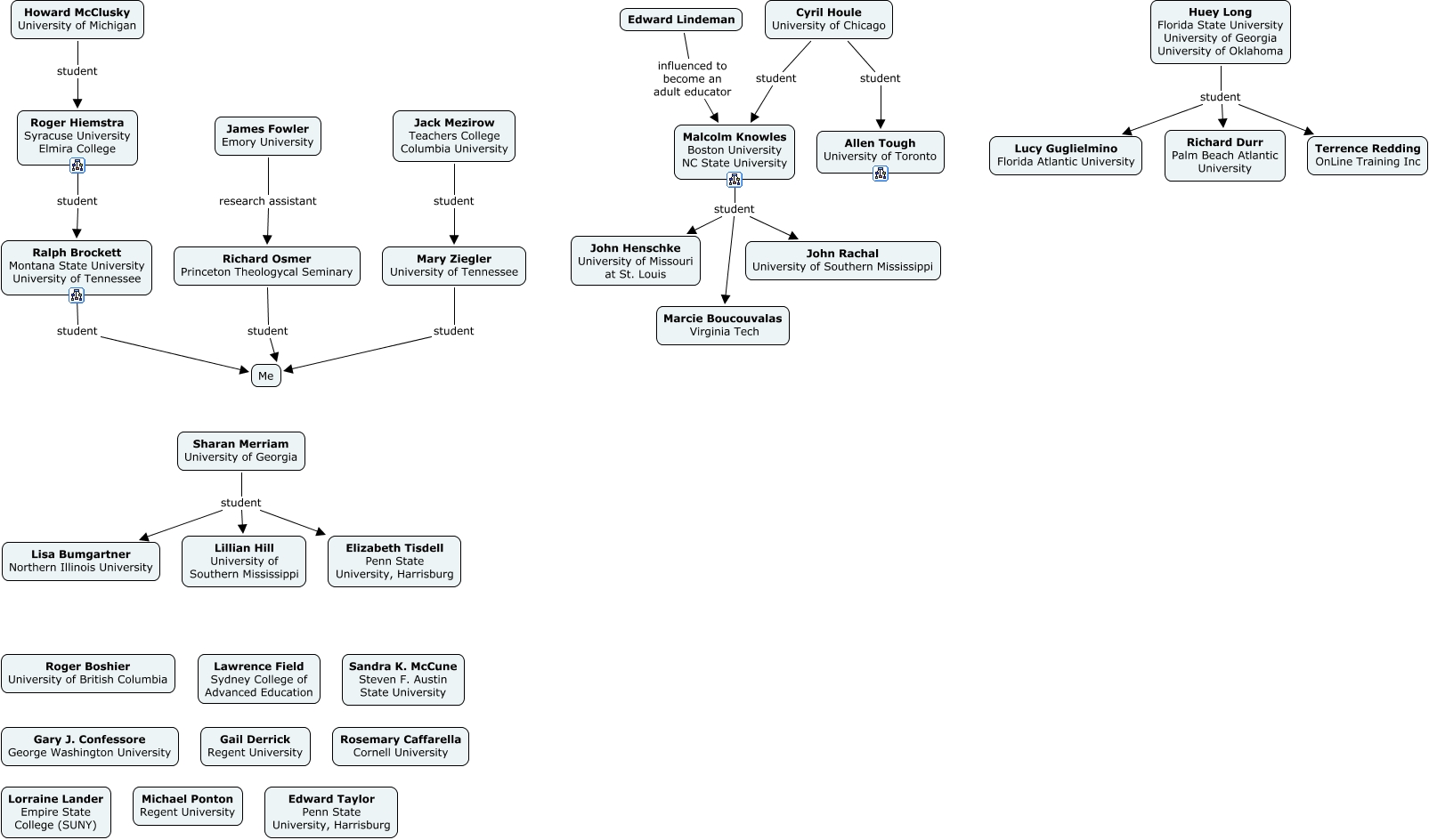
This Concept Map, created with IHMC CmapTools, has information related to: Geneology of Scholars, Ralph Brockett Montana State University University of Tennessee student Me, Cyril Houle University of Chicago student Allen Tough University of Toronto, James Fowler Emory University research assistant Richard Osmer Princeton Theologycal Seminary, Sharan Merriam University of Georgia student Lisa Bumgartner Northern Illinois University, Cyril Houle University of Chicago student Malcolm Knowles Boston University NC State University, Huey Long Florida State University University of Georgia University of Oklahoma student Richard Durr Palm Beach Atlantic University, Huey Long Florida State University University of Georgia University of Oklahoma student Terrence Redding OnLine Training Inc, Howard McClusky University of Michigan student Roger Hiemstra Syracuse University Elmira College, Malcolm Knowles Boston University NC State University student John Henschke University of Missouri at St. Louis, Richard Osmer Princeton Theologycal Seminary student Me, Malcolm Knowles Boston University NC State University student Marcie Boucouvalas Virginia Tech, Sharan Merriam University of Georgia student Lillian Hill University of Southern Mississippi, Jack Mezirow Teachers College Columbia University student Mary Ziegler University of Tennessee, Edward Lindeman influenced to become an adult educator Malcolm Knowles Boston University NC State University, Mary Ziegler University of Tennessee student Me, Sharan Merriam University of Georgia student Elizabeth Tisdell Penn State University, Harrisburg, Malcolm Knowles Boston University NC State University student John Rachal University of Southern Mississippi, Huey Long Florida State University University of Georgia University of Oklahoma student Lucy Guglielmino Florida Atlantic University, Roger Hiemstra Syracuse University Elmira College student Ralph Brockett Montana State University University of Tennessee