Warning:
JavaScript is turned OFF. None of the links on this page will work until it is reactivated.
If you need help turning JavaScript On, click here.
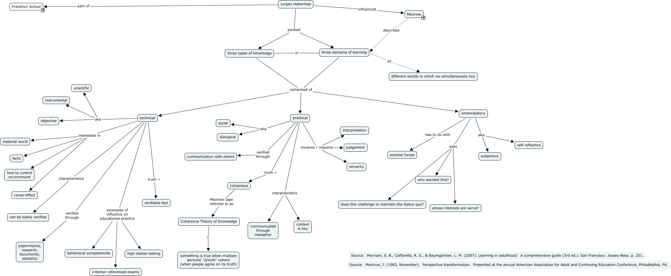
This Concept Map, created with IHMC CmapTools, has information related to: Knowledge Types from Habermas, technical interested in cause-effect, three types of knowledge comprised of practical, technical interested in material world, emancipatory aka self-reflective, three domains of learning as different worlds in which we simultaneously live, technical examples of influence on educational practice high stakes testing, Jurgen Habermas posited three domains of learning, practical characteristics communicated through metaphor, technical aka instrumental, technical interested in facts, Jurgen Habermas part of Frankfurt School, practical aka social, emancipatory asks whose interests are serve?, technical verified through experiments, research, documents, statistics, Mezirow describes three domains of learning, technical examples of influence on educational practice criterion referenced exams, practical verified through communication with others, three types of knowledge comprised of emancipatory, three domains of learning comprised of practical, emancipatory asks who decided this?