Warning:
JavaScript is turned OFF. None of the links on this page will work until it is reactivated.
If you need help turning JavaScript On, click here.
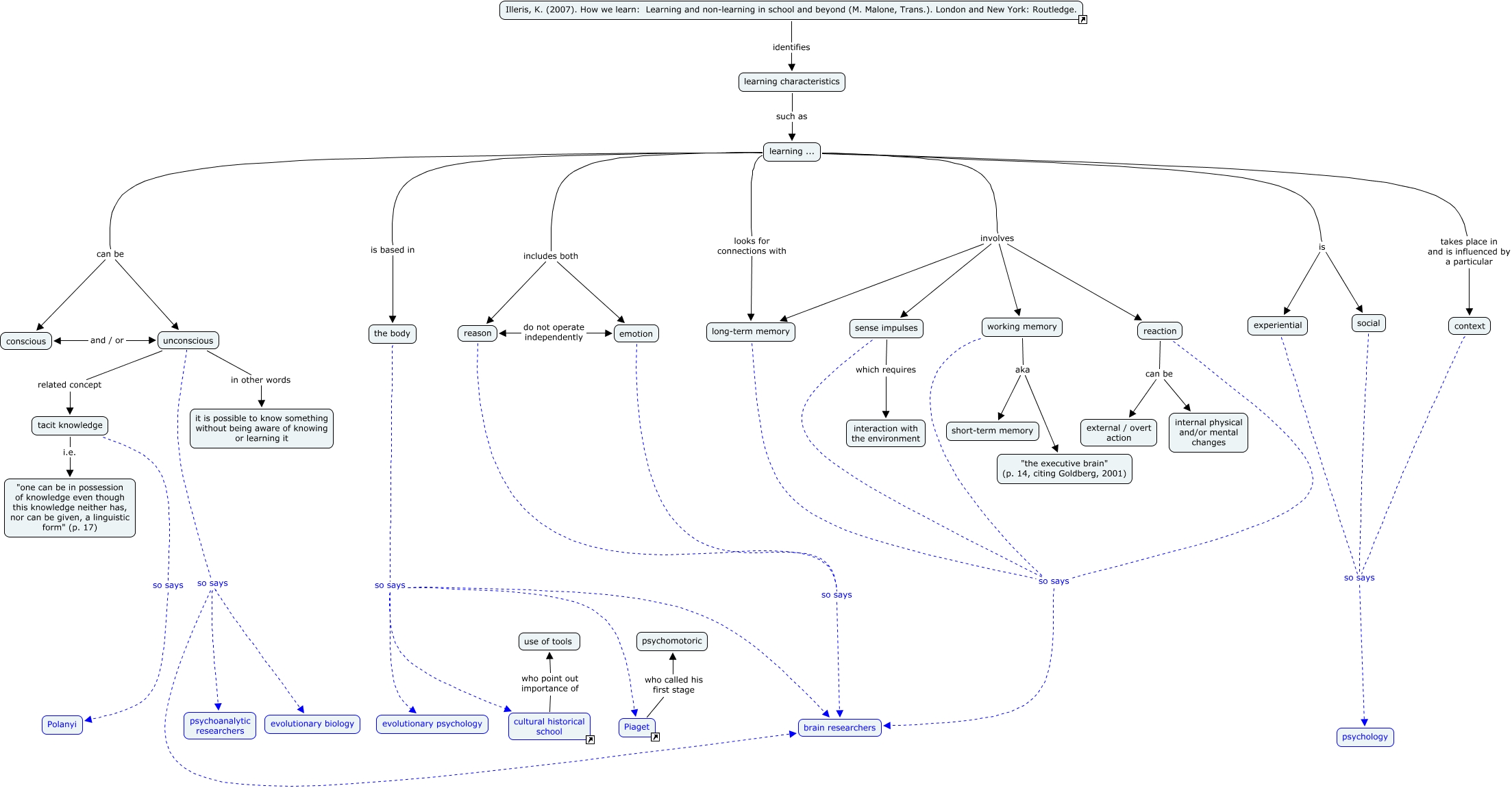
This Concept Map, created with IHMC CmapTools, has information related to: Illeris 2007 - Contributions by Various Disciplines & Schools, learning ... looks for connections with long-term memory, learning ... is based in the body, Illeris, K. (2007). How we learn: Learning and non-learning in school and beyond (M. Malone, Trans.). London and New York: Routledge. identifies learning characteristics, learning characteristics such as learning ..., context so says psychology, reaction so says brain researchers, learning ... can be conscious, learning ... involves working memory, experiential so says psychology, learning ... involves long-term memory, unconscious so says evolutionary biology, learning ... takes place in and is influenced by a particular context, tacit knowledge i.e. "one can be in possession of knowledge even though this knowledge neither has, nor can be given, a linguistic form" (p. 17), learning ... involves reaction, unconscious related concept tacit knowledge, the body so says brain researchers, learning ... is social, reason so says brain researchers, reaction can be internal physical and/or mental changes, sense impulses so says brain researchers