Warning:
JavaScript is turned OFF. None of the links on this page will work until it is reactivated.
If you need help turning JavaScript On, click here.
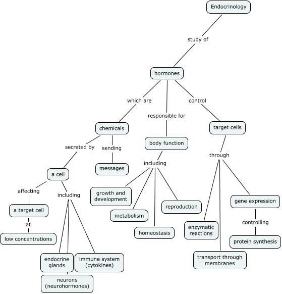
This Concept Map, created with IHMC CmapTools, has information related to: Ch 7 Endocrine, target cells through gene expression, body function including reproduction, hormones control target cells, a cell including endocrine glands, target cells through enzymatic reactions, a cell affecting a target cell, hormones which are chemicals, hormones responsible for body function, Endocrinology study of hormones, body function including homeostasis, a target cell at low concentrations, body function including metabolism, a cell including immune system (cytokines), body function including growth and development, gene expression controlling protein synthesis, a cell including neurons (neurohormones), target cells through transport through membranes, chemicals sending messages, chemicals secreted by a cell