Warning:
JavaScript is turned OFF. None of the links on this page will work until it is reactivated.
If you need help turning JavaScript On, click here.
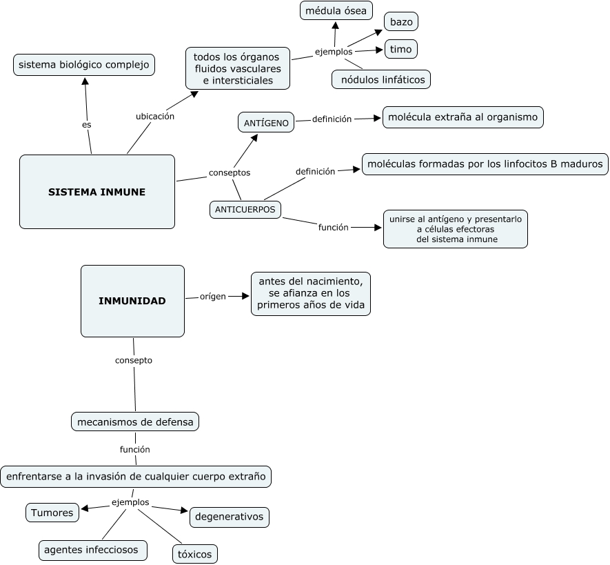
Este mapa conceptual tiene información relacionada a: D'Addezio 5°2° Salud 2, ANTÍGENO definición molécula extraña al organismo, todos los órganos fluidos vasculares e intersticiales ejemplos bazo, enfrentarse a la invasión de cualquier cuerpo extraño ejemplos Tumores, todos los órganos fluidos vasculares e intersticiales ejemplos timo, todos los órganos fluidos vasculares e intersticiales ejemplos médula ósea, ANTICUERPOS definición moléculas formadas por los linfocitos B maduros, enfrentarse a la invasión de cualquier cuerpo extraño ejemplos tóxicos, mecanismos de defensa función enfrentarse a la invasión de cualquier cuerpo extraño, SISTEMA INMUNE conseptos ANTÍGENO, ANTICUERPOS función unirse al antígeno y presentarlo a células efectoras del sistema inmune