Warning:
JavaScript is turned OFF. None of the links on this page will work until it is reactivated.
If you need help turning JavaScript On, click here.
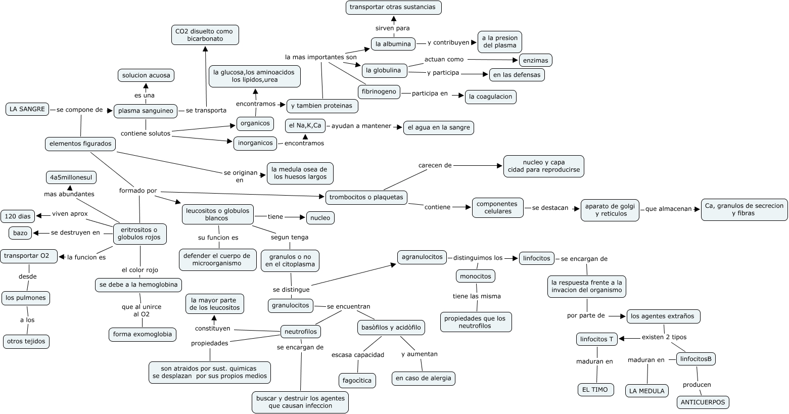
Este mapa conceptual tiene información relacionada a: kennet tarrillo 5to 2da, linfocitos T maduran en EL TIMO, basòfilos y acidòfilo escasa capacidad fagocìtica, plasma sanguineo contiene solutos inorganicos, leucositos o globulos blancos su funcion es defender el cuerpo de microorganismo, leucositos o globulos blancos segun tenga granulos o no en el citoplasma, organicos encontramos y tambien proteinas, elementos figurados formado por eritrositos o globulos rojos, aparato de golgi y reticulos que almacenan Ca, granulos de secrecion y fibras, neutrofilos se encargan de buscar y destruir los agentes que causan infeccion, agranulocitos distinguimos los monocitos