Warning:
JavaScript is turned OFF. None of the links on this page will work until it is reactivated.
If you need help turning JavaScript On, click here.
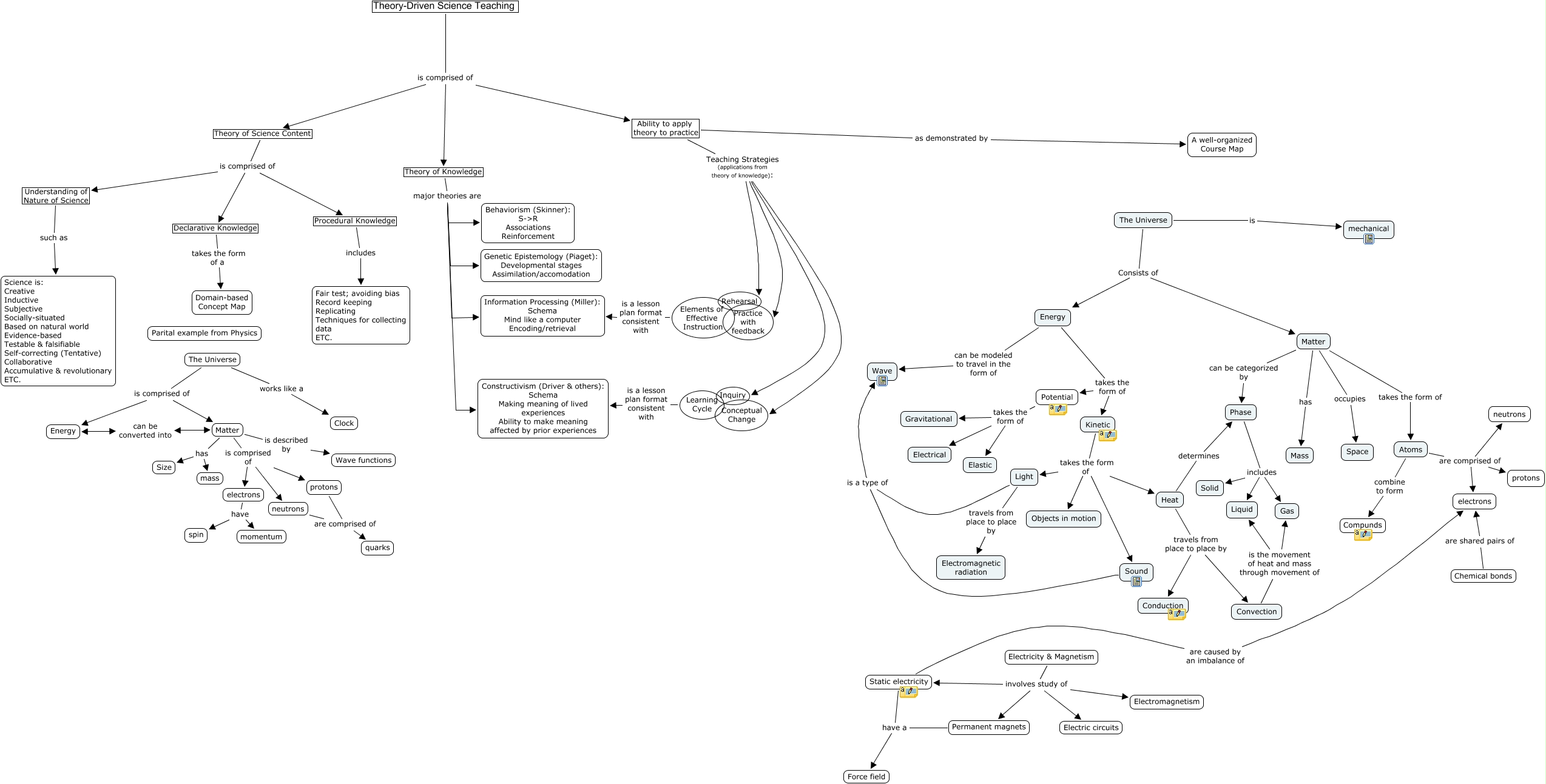
This Concept Map, created with IHMC CmapTools, has information related to: CUPS 3, Energy takes the form of Kinetic, Light is a type of Wave, Ability to apply theory to practice Teaching Strategies (applications from theory of knowledge): Rehearsal, Light travels from place to place by Electromagnetic radiation, Potential takes the form of Electrical, Theory of Science Content is comprised of Declarative Knowledge, Ability to apply theory to practice Teaching Strategies (applications from theory of knowledge): Conceptual Change, Ability to apply theory to practice Teaching Strategies (applications from theory of knowledge): Practice with feedback, Matter has Size, Atoms are comprised of protons, Electricity & Magnetism involves study of Electromagnetism, Potential takes the form of Gravitational, Procedural Knowledge includes Fair test; avoiding bias Record keeping Replicating Techniques for collecting data ETC., Static electricity have a Force field, Electricity & Magnetism involves study of Static electricity, Theory of Knowledge major theories are Behaviorism (Skinner): S->R Associations Reinforcement, Convection is the movement of heat and mass through movement of Liquid, Kinetic takes the form of Sound, Theory of Knowledge major theories are Information Processing (Miller): Schema Mind like a computer Encoding/retrieval, The Universe Consists of Energy