Warning:
JavaScript is turned OFF. None of the links on this page will work until it is reactivated.
If you need help turning JavaScript On, click here.
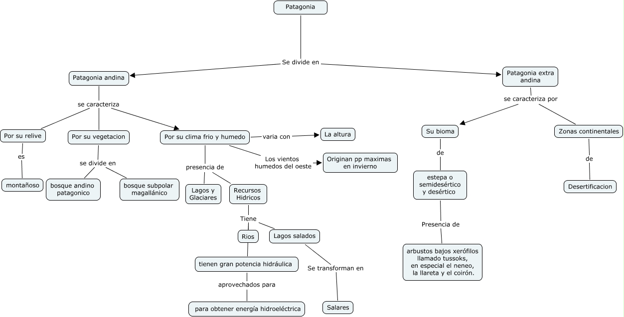
Este mapa conceptual tiene información relacionada a: Candykiwikisita, Por su vegetacion se divide en bosque subpolar magallánico, Recursos Hidricos Tiene tienen gran potencia hidráulica, Patagonia extra andina se caracteriza por Su bioma, Su bioma de estepa o semidesértico y desértico, Patagonia Se divide en Patagonia extra andina, tienen gran potencia hidráulica aprovechados para para obtener energía hidroeléctrica, Por su vegetacion se divide en bosque andino patagonico, Por su clima frio y humedo presencia de Recursos Hidricos, Recursos Hidricos Tiene Rios, Por su relive es montañoso