Warning:
JavaScript is turned OFF. None of the links on this page will work until it is reactivated.
If you need help turning JavaScript On, click here.
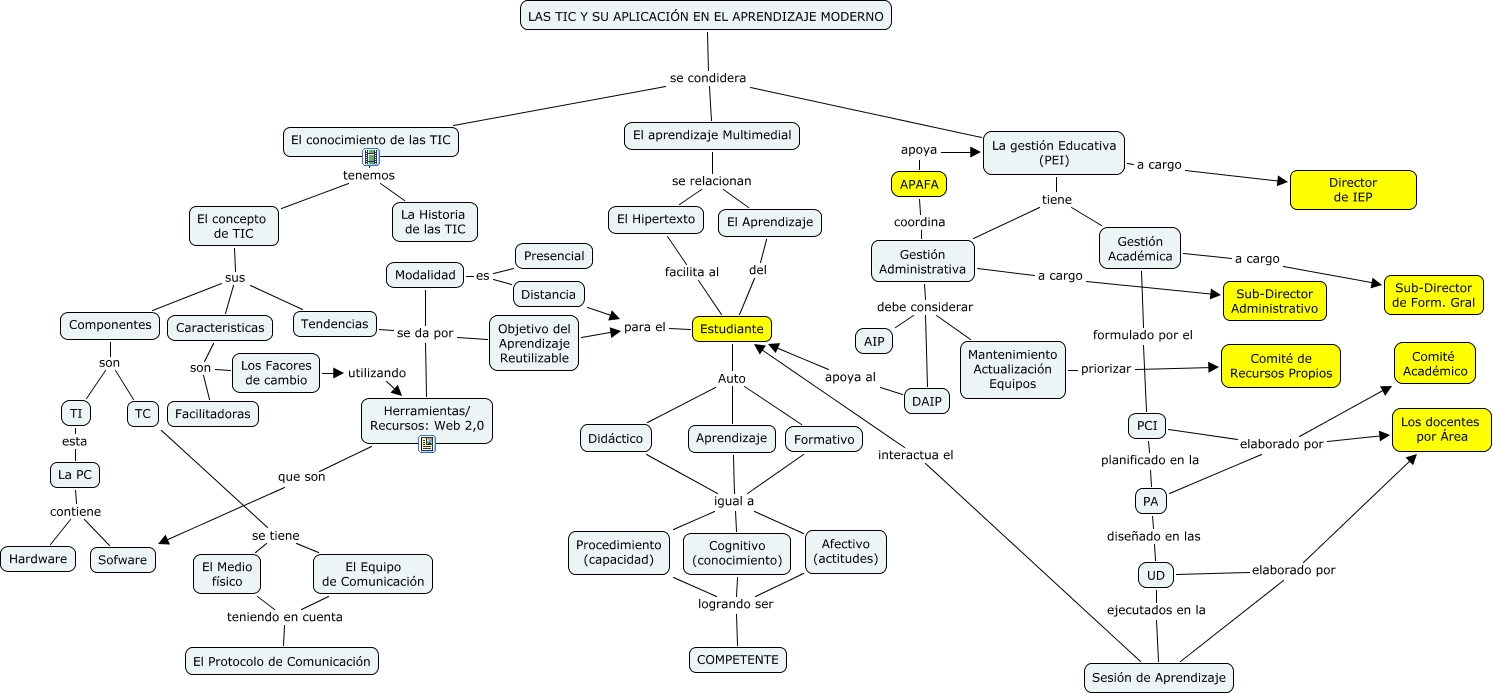
Este Cmap, tiene información relacionada con: LAS TIC EN EL APRENDIZAJE, Objetivo del Aprendizaje Reutilizable para el Estudiante, Procedimiento (capacidad) logrando ser Afectivo (actitudes), PA elaborado por Comité Académico, Herramientas/ Recursos: Web 2,0 se da por Tendencias, Caracteristicas son Facilitadoras, Modalidad es Presencial, El Medio físico teniendo en cuenta El Protocolo de Comunicación, Objetivo del Aprendizaje Reutilizable se da por Tendencias, El concepto de TIC sus Tendencias, PCI planificado en la PA, Procedimiento (capacidad) logrando ser COMPETENTE, Sesión de Aprendizaje elaborado por UD, Gestión Administrativa a cargo Sub-Director Administrativo, TC se tiene El Medio físico, Gestión Académica a cargo Sub-Director de Form. Gral, Didáctico igual a Afectivo (actitudes), El conocimiento de las TIC tenemos El concepto de TIC, Estudiante Auto Formativo, LAS TIC Y SU APLICACIÓN EN EL APRENDIZAJE MODERNO se condidera El aprendizaje Multimedial, Estudiante Auto Aprendizaje