WARNING:
JavaScript is turned OFF. None of the links on this concept map will
work until it is reactivated.
If you need help turning JavaScript On, click here.
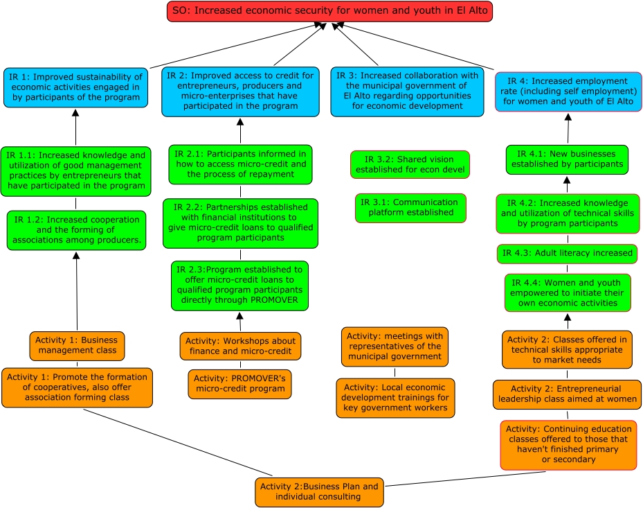
This Concept Map, created with IHMC CmapTools, has information related to: PROMOVER Results Framework v2, IR 4.2: Increased knowledge and utilization of technical skills by program participants IR 4.1: New businesses established by participants, IR 2.1: Participants informed in how to access micro-credit and the process of repayment IR 2: Improved access to credit for entrepreneurs, producers and micro-enterprises that have participated in the program, Activity 1: Business management class IR 1.2: Increased cooperation and the forming of associations among producers., Activity 2: Entrepreneurial leadership class aimed at women Activity 2: Classes offered in technical skills appropriate to market needs, IR 4: Increased employment rate (including self employment) for women and youth of El Alto SO: Increased economic security for women and youth in El Alto, IR 4.4: Women and youth empowered to initiate their own economic activities IR 4.3: Adult literacy increased, Activity: Local economic development trainings for key government workers Activity: meetings with representatives of the municipal government, IR 1.2: Increased cooperation and the forming of associations among producers. IR 1.1: Increased knowledge and utilization of good management practices by entrepreneurs that have participated in the program, IR 4.1: New businesses established by participants IR 4: Increased employment rate (including self employment) for women and youth of El Alto, Activity: Continuing education classes offered to those that haven't finished primary or secondary Activity 2: Entrepreneurial leadership class aimed at women, Activity: Workshops about finance and micro-credit IR 2.3:Program established to offer micro-credit loans to qualified program participants directly through PROMOVER, Activity 2: Classes offered in technical skills appropriate to market needs IR 4.4: Women and youth empowered to initiate their own economic activities, IR 2: Improved access to credit for entrepreneurs, producers and micro-enterprises that have participated in the program SO: Increased economic security for women and youth in El Alto, Activity 1: Promote the formation of cooperatives, also offer association forming class Activity 1: Business management class, Activity 2:Business Plan and individual consulting Activity: Continuing education classes offered to those that haven't finished primary or secondary, Activity 2:Business Plan and individual consulting Activity 1: Promote the formation of cooperatives, also offer association forming class, IR 3: Increased collaboration with the municipal government of El Alto regarding opportunities for economic development SO: Increased economic security for women and youth in El Alto, IR 2.3:Program established to offer micro-credit loans to qualified program participants directly through PROMOVER IR 2.2: Partnerships established with financial institutions to give micro-credit loans to qualified program participants, IR 2.2: Partnerships established with financial institutions to give micro-credit loans to qualified program participants IR 2.1: Participants informed in how to access micro-credit and the process of repayment, Activity: PROMOVER's micro-credit program Activity: Workshops about finance and micro-credit