Warning:
JavaScript is turned OFF. None of the links on this page will work until it is reactivated.
If you need help turning JavaScript On, click here.
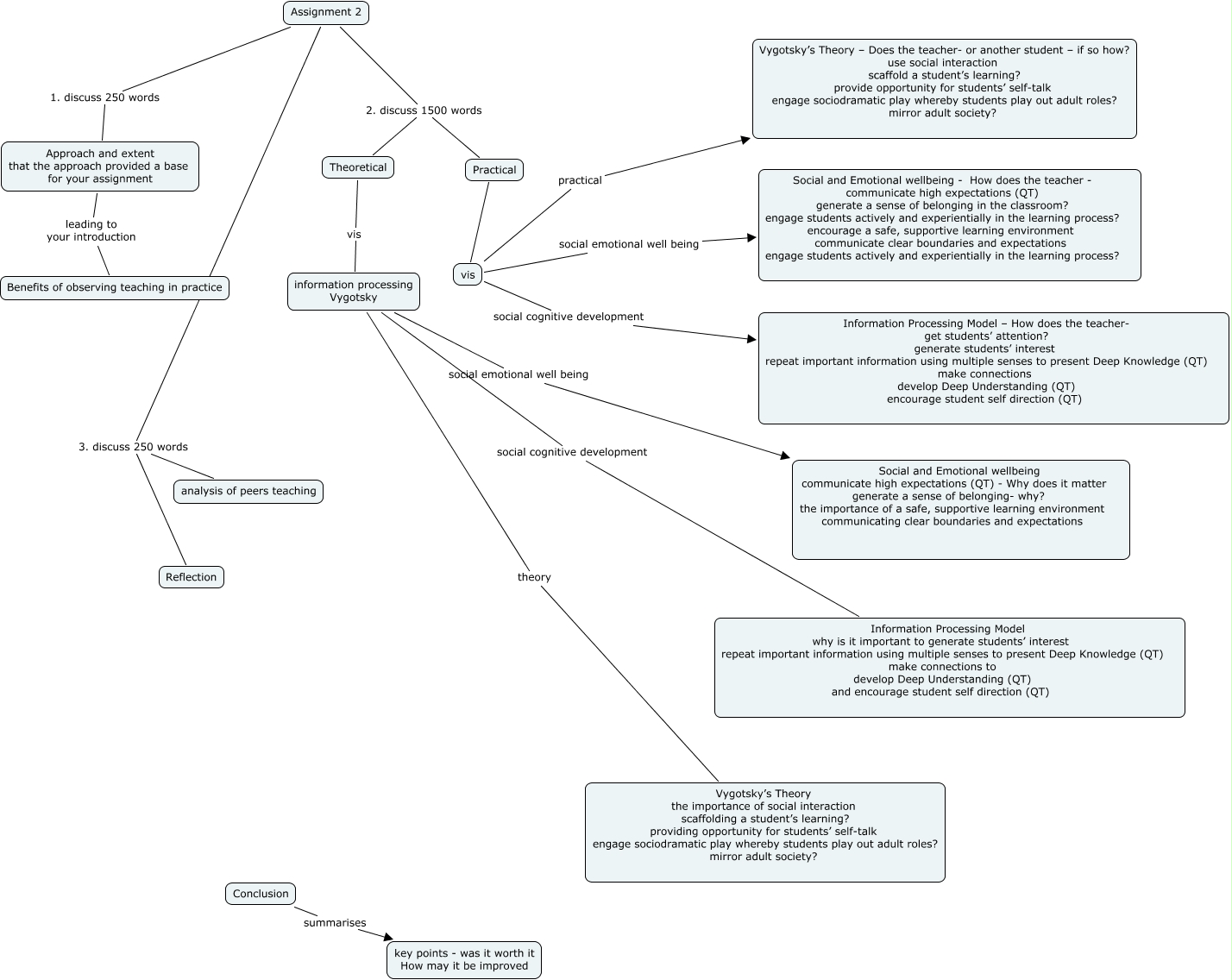
This Concept Map, created with IHMC CmapTools, has information related to: Assignment 2 outline, vis social emotional well being Social and Emotional wellbeing - How does the teacher - communicate high expectations (QT) generate a sense of belonging in the classroom? engage students actively and experientially in the learning process? encourage a safe, supportive learning environment communicate clear boundaries and expectations engage students actively and experientially in the learning process?, information processing Vygotsky social cognitive development Information Processing Model why is it important to generate students’ interest repeat important information using multiple senses to present Deep Knowledge (QT) make connections to develop Deep Understanding (QT) and encourage student self direction (QT), vis social cognitive development Information Processing Model – How does the teacher- get students’ attention? generate students’ interest repeat important information using multiple senses to present Deep Knowledge (QT) make connections develop Deep Understanding (QT) encourage student self direction (QT), Assignment 2 1. discuss 250 words Approach and extent that the approach provided a base for your assignment, Conclusion summarises key points - was it worth it How may it be improved, Approach and extent that the approach provided a base for your assignment leading to your introduction Benefits of observing teaching in practice, vis practical Vygotsky’s Theory – Does the teacher- or another student – if so how? use social interaction scaffold a student’s learning? provide opportunity for students’ self-talk engage sociodramatic play whereby students play out adult roles? mirror adult society?, Assignment 2 3. discuss 250 words Reflection, information processing Vygotsky social emotional well being Social and Emotional wellbeing communicate high expectations (QT) - Why does it matter generate a sense of belonging- why? the importance of a safe, supportive learning environment communicating clear boundaries and expectations, information processing Vygotsky theory Vygotsky’s Theory the importance of social interaction scaffolding a student’s learning? providing opportunity for students’ self-talk engage sociodramatic play whereby students play out adult roles? mirror adult society?, Theoretical vis information processing Vygotsky, Assignment 2 2. discuss 1500 words Practical, Assignment 2 2. discuss 1500 words Theoretical, Practical ???? vis, Assignment 2 3. discuss 250 words analysis of peers teaching