Warning:
JavaScript is turned OFF. None of the links on this page will work until it is reactivated.
If you need help turning JavaScript On, click here.
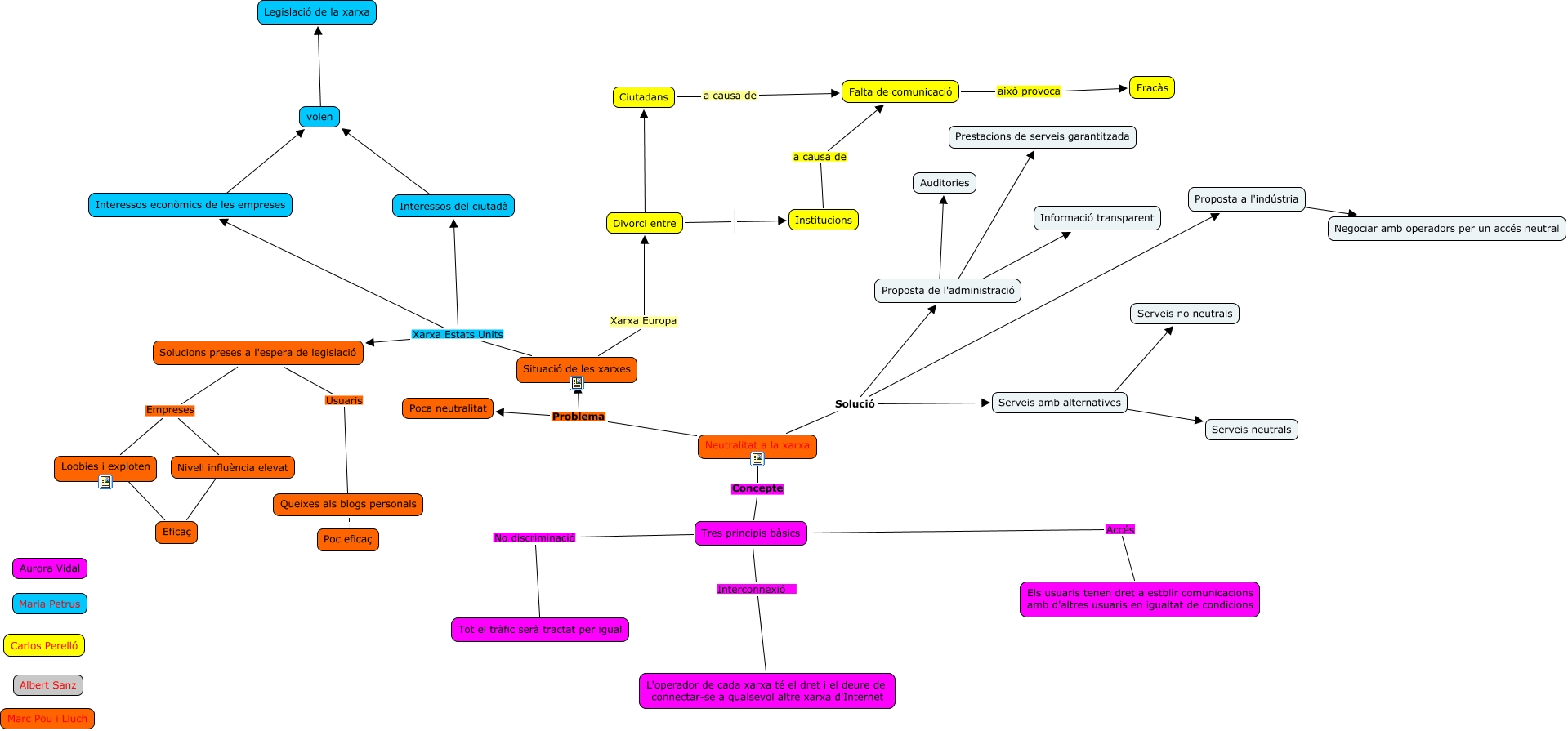
Este mapa conceptual tiene información relacionada a: Mapa Conceptual Neutralitat a la Xarxa, Situació de les xarxes Xarxa Estats Units Interessos econòmics de les empreses, Neutralitat a la xarxa Solució Proposta de l'administració, Queixes als blogs personals Poc eficaç, Divorci entre ???? Ciutadans, Tres principis bàsics No discriminació Tot el tràfic serà tractat per igual, Neutralitat a la xarxa Problema Situació de les xarxes, Situació de les xarxes Xarxa Estats Units Interessos del ciutadà, Situació de les xarxes Xarxa Europa Divorci entre, Serveis amb alternatives ???? Serveis neutrals, Loobies i exploten ???? Eficaç