Warning:
JavaScript is turned OFF. None of the links on this page will work until it is reactivated.
If you need help turning JavaScript On, click here.
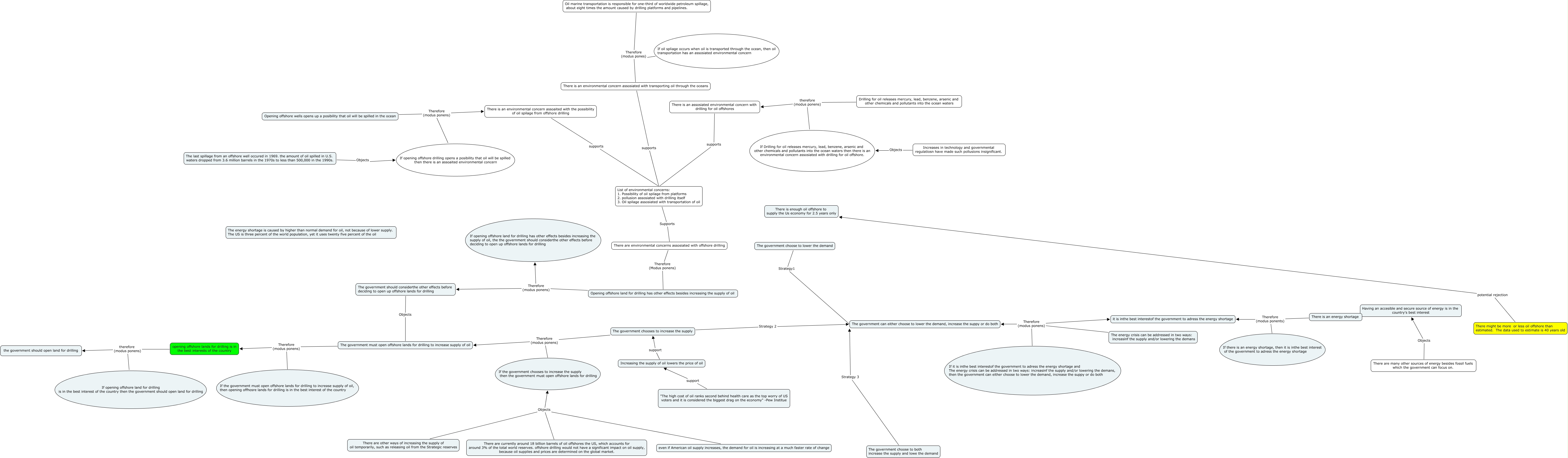
This Concept Map, created with IHMC CmapTools, has information related to: US_drill_final, Drilling for oil releases mercury, lead, benzene, arsenic and other chemicals and pollutants into the ocean waters therefore (modus ponens) There is an assosiated environmental concern with drilling for oil offshores, The government chooses to increase the supply Therefore (modus ponens) The government must open offshore lands for drilling to increase supply of oil, "The high cost of oil ranks second behind health care as the top worry of US voters and it is considered the biggest drag on the economy" -Pew Institue support Increasing the supply of oil lowers the price of oil, There are environmental concerns assosiated with offshore drilling Therefore (Modus ponens) Opening offshore land for drilling has other effects besides increasing the supply of oil, The government choose to both increase the supply and lowe the demand Strategy 3 The government can either choose to lower the demand, increase the suppy or do both, If opening offshore drilling opens a posibility that oil will be spilled then there is an assoaited environmental concern Therefore (modus ponens) There is an environmental concern assoaited with the possibility of oil spilage from offshore drilling, List of environmental concerns: 1. Possibility of oil spilage from platforms 2. pollusion assosiated with drilling itself 3. Oil spilage assosiated with transportation of oil Supports There are environmental concerns assosiated with offshore drilling, The government chooses to increase the supply Therefore (modus ponens) If the government chooses to increase the supply then the government must open offshore lands for drilling, If oil spliage occurs when oil is transported through the ocean, then oil transportation has an assosiated environmental concern Therefore (modus pones) There is an environmental concern assosiated with transporting oil through the oceans, There are currently around 18 billion barrels of oil offshores the US, which accounts for around 3% of the total world reserves. offshore drilling would not have a significant impact on oil supply, because oil supplies and prices are determined on the global market. Objects If the government chooses to increase the supply then the government must open offshore lands for drilling, There is an energy shortage Therefore (modus ponents) it is inthe best interestof the government to adress the energy shortage, The energy crisis can be addressed in two ways: increasinf the supply and/or lowering the demans Therefore (modus ponens) it is inthe best interestof the government to adress the energy shortage, The government should considerthe other effects before deciding to open up offshore lands for drilling Objects The government must open offshore lands for drilling to increase supply of oil, The government choose to lower the demand Strategy1 The government can either choose to lower the demand, increase the suppy or do both, If Drilling for oil releases mercury, lead, benzene, arsenic and other chemicals and pollutants into the ocean waters then there is an environmental concern assosiated with drilling for oil offshore. therefore (modus ponens) There is an assosiated environmental concern with drilling for oil offshores, Opening offshore land for drilling has other effects besides increasing the supply of oil Therefore (modus ponens) The government should considerthe other effects before deciding to open up offshore lands for drilling, The government must open offshore lands for drilling to increase supply of oil Therefore (modus ponens) If the government must open offshore lands for drilling to increase supply of oil, then opening offhosre lands for drilling is in the best interest of the country, If opening offshore land for drilling is in the best interest of the country then the government should open land for drilling therefore (modus ponens) the government should open land for drilling, The government chooses to increase the supply Strategy 2 The government can either choose to lower the demand, increase the suppy or do both, The energy crisis can be addressed in two ways: increasinf the supply and/or lowering the demans Therefore (modus ponens) If it is inthe best interestof the government to adress the energy shortage and The energy crisis can be addressed in two ways: increasinf the supply and/or lowering the demans, then the government can either choose to lower the demand, increase the suppy or do both