Warning:
JavaScript is turned OFF. None of the links on this page will work until it is reactivated.
If you need help turning JavaScript On, click here.
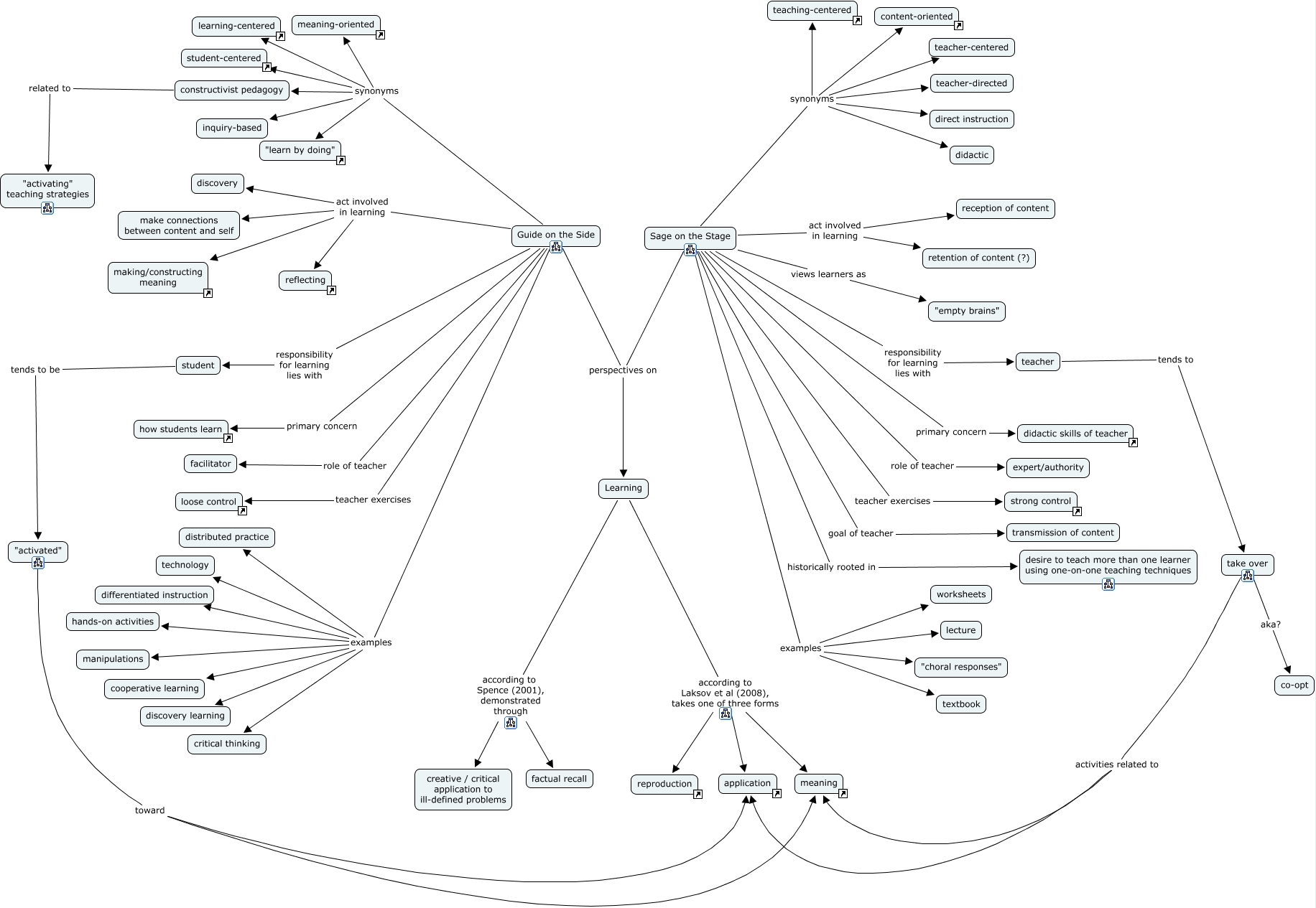
This Concept Map, created with IHMC CmapTools, has information related to: Sage on Stage v Guide on Side - The Concepts, Sage on the Stage goal of teacher transmission of content, Guide on the Side examples manipulations, Sage on the Stage synonyms content-oriented, constructivist pedagogy related to "activating" teaching strategies, Guide on the Side examples discovery learning, Guide on the Side examples hands-on activities, Guide on the Side synonyms student-centered, Guide on the Side examples differentiated instruction, Learning according to Laksov et al (2008), takes one of three forms application, Guide on the Side synonyms constructivist pedagogy, Sage on the Stage responsibility for learning lies with teacher, Sage on the Stage examples lecture, Sage on the Stage teacher exercises strong control, Guide on the Side teacher exercises loose control, Sage on the Stage act involved in learning reception of content, take over activities related to application, Sage on the Stage examples "choral responses", Guide on the Side synonyms inquiry-based, Guide on the Side examples distributed practice, student tends to be "activated"