Warning:
JavaScript is turned OFF. None of the links on this page will work until it is reactivated.
If you need help turning JavaScript On, click here.
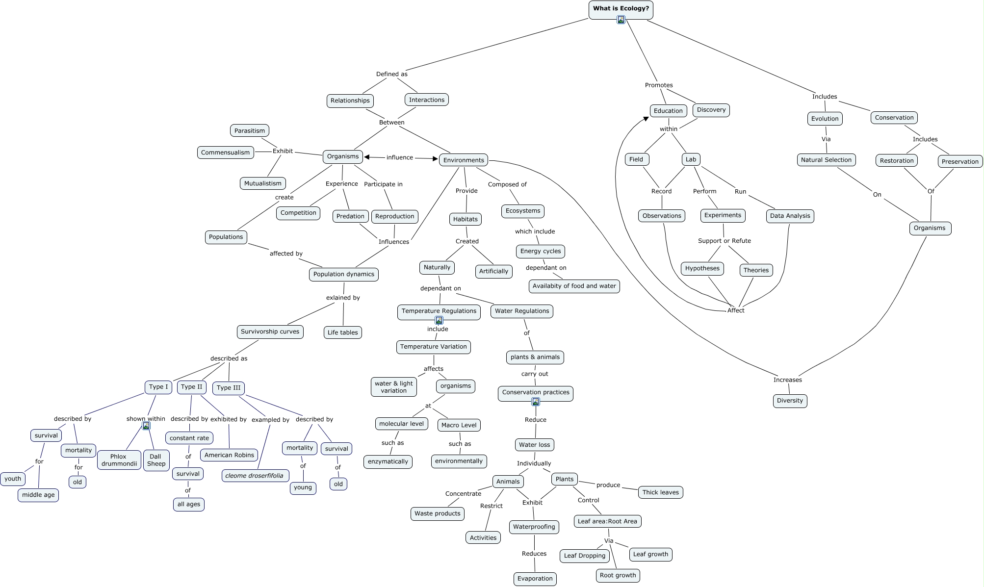
This Concept Map, created with IHMC CmapTools, has information related to: Sara & Lacie mid final, survival for youth, Leaf area:Root Area Via Leaf Dropping, Organisms Exhibit Commensualism, Conservation Includes Restoration, Environments Influences Population dynamics, Population dynamics exlained by Survivorship curves, survival for middle age, Habitats Created Artificially, What is Ecology? Defined as Relationships, Organisms Participate in Reproduction, Preservation Of Organisms, Organisms Experience Competition, Evolution Via Natural Selection, Reproduction Influences Population dynamics, Leaf area:Root Area Via Root growth, Conservation Includes Preservation, Water loss Individually Animals, Interactions Between Environments, Relationships Between Environments, Type I described by survival