Warning:
JavaScript is turned OFF. None of the links on this page will work until it is reactivated.
If you need help turning JavaScript On, click here.
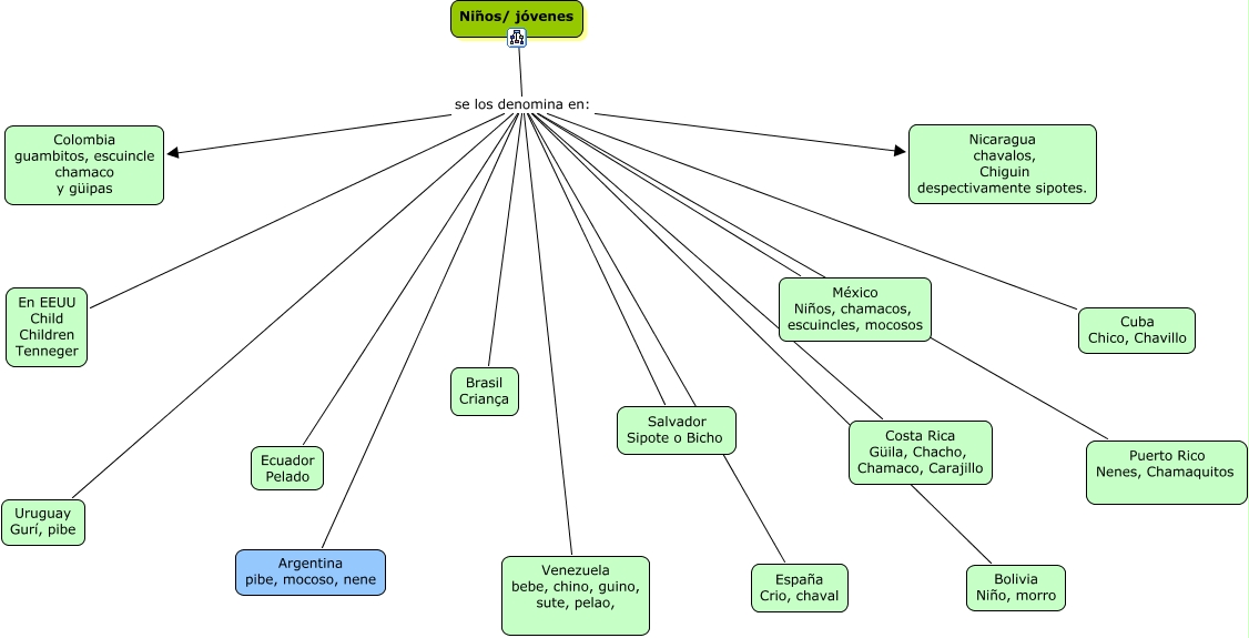
Este Cmap, tiene información relacionada con: niños y jóvenes, Niños/ jóvenes se los denomina en: Colombia guambitos, escuincle chamaco y güipas, Niños/ jóvenes se los denomina en: Brasil Criança, Niños/ jóvenes se los denomina en: Venezuela bebe, chino, guino, sute, pelao,, Niños/ jóvenes se los denomina en: Cuba Chico, Chavillo, Niños/ jóvenes se los denomina en: Ecuador Pelado, Niños/ jóvenes se los denomina en: En EEUU Child Children Tenneger, Niños/ jóvenes se los denomina en: Nicaragua chavalos, Chiguin despectivamente sipotes., Niños/ jóvenes se los denomina en: Salvador Sipote o Bicho, Niños/ jóvenes se los denomina en: Costa Rica Güila, Chacho, Chamaco, Carajillo, Niños/ jóvenes se los denomina en: Puerto Rico Nenes, Chamaquitos, Niños/ jóvenes se los denomina en: España Crio, chaval, Niños/ jóvenes se los denomina en: Bolivia Niño, morro, Niños/ jóvenes se los denomina en: Argentina pibe, mocoso, nene, Niños/ jóvenes se los denomina en: México Niños, chamacos, escuincles, mocosos, Niños/ jóvenes se los denomina en: Uruguay Gurí, pibe