Warning:
JavaScript is turned OFF. None of the links on this page will work until it is reactivated.
If you need help turning JavaScript On, click here.
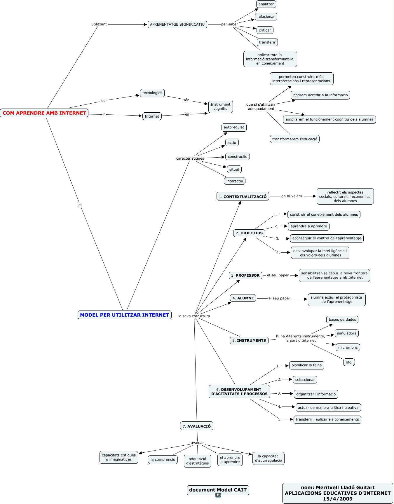
Este Cmap, tiene información relacionada con: Cmap Meritxell Lladó (aplicacions educatives d'Internet), MODEL PER UTILITZAR INTERNET característiques actiu, 4. ALUMNE el seu paper alumne actiu, el protagonista de l'aprenentatge, 3. PROFESSOR el seu paper sensibilitzar-se cap a la nova frontera de l'aprenentatge amb Internet, MODEL PER UTILITZAR INTERNET la seva estructura 6. DESENVOLUPAMENT D'ACTIVITATS I PROCESSOS, Instrument cognitiu que si s'utilitzen adequadament permeten construint més interpretacions i representacions, 7. AVALUACIÓ avaluar el aprendre a aprendre, MODEL PER UTILITZAR INTERNET la seva estructura 7. AVALUACIÓ, APRENENTATGE SIGNIFICATIU per saber transferir, MODEL PER UTILITZAR INTERNET la seva estructura 3. PROFESSOR, APRENENTATGE SIGNIFICATIU per saber analitzar, 6. DESENVOLUPAMENT D'ACTIVITATS I PROCESSOS 4. actuar de manera crítica i creativa, MODEL PER UTILITZAR INTERNET la seva estructura 1. CONTEXTUALITZACIÓ, 6. DESENVOLUPAMENT D'ACTIVITATS I PROCESSOS 5. transferir i aplicar els coneixements, MODEL PER UTILITZAR INTERNET característiques autoregulat, 7. AVALUACIÓ avaluar capacitats crítiques o imaginatives, 6. DESENVOLUPAMENT D'ACTIVITATS I PROCESSOS 3. organitzar l'informació, 2. OBJECTIUS 1. construir el coneixement dels alumnes, MODEL PER UTILITZAR INTERNET característiques interactiu, MODEL PER UTILITZAR INTERNET la seva estructura 4. ALUMNE, 2. OBJECTIUS 3. aconseguir el control de l'aprenentatge