Warning:
JavaScript is turned OFF. None of the links on this page will work until it is reactivated.
If you need help turning JavaScript On, click here.
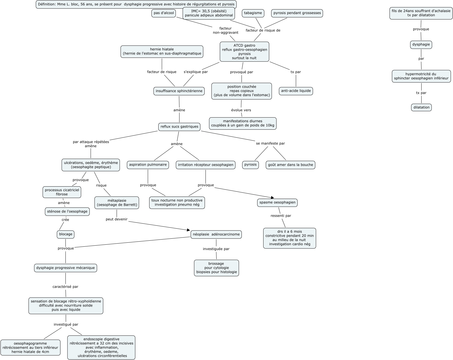
This Concept Map, created with IHMC CmapTools, has information related to: app1-retour, sensation de blocage rétro-xyphoïdienne difficulté avec nourriture solide puis avec liquide investigué par oesophagogramme rétrécissement au tiers inférieur hernie hiatale de 4cm, hypermotricité du sphincter oesophagien inférieur tx par dilatation, dysphagie par hypermotricité du sphincter oesophagien inférieur, ATCD gastro reflux gastro-oesophagien pyrosis surtout la nuit s'explique par insuffisance sphinctérienne, sténose de l'oesophage crée blocage, ATCD gastro reflux gastro-oesophagien pyrosis surtout la nuit tx par anti-acide liquide, sensation de blocage rétro-xyphoïdienne difficulté avec nourriture solide puis avec liquide investigué par endoscopie digestive rétrécissement a 32 cm des incisives avec inflammation, érythème, oedeme, ulcérations circonférentielles, insuffisance sphinctérienne amène reflux sucs gastriques, blocage provoque dysphagie progressive mécanique, aspiration pulmonaire provoque toux nocturne non productive investigation pneumo nég, position couchée repas copieux (plus de volume dans l'estomac) évolue vers manifestations diurnes couplées à un gain de poids de 10kg, irritation récepteur oesophagien provoque spasme oesophagien, ulcérations, oedème, érythème (oesophagite peptique) provoque processus cicatriciel fibrose, spasme oesophagien ressenti par drs il a 6 mois constricitve pendant 20 min au milieu de la nuit investigation cardio nég, reflux sucs gastriques amène aspiration pulmonaire, reflux sucs gastriques par attaque répétées amène ulcérations, oedème, érythème (oesophagite peptique), hernie hiatale (hernie de l'estomac en sus-diaphragmatique facteur de risque insuffisance sphinctérienne, ATCD gastro reflux gastro-oesophagien pyrosis surtout la nuit provoqué par position couchée repas copieux (plus de volume dans l'estomac), néoplasie adénocarcinome provoque dysphagie progressive mécanique, ulcérations, oedème, érythème (oesophagite peptique) risque métaplasie (oesophage de Barrett)