Warning:
JavaScript is turned OFF. None of the links on this page will work until it is reactivated.
If you need help turning JavaScript On, click here.
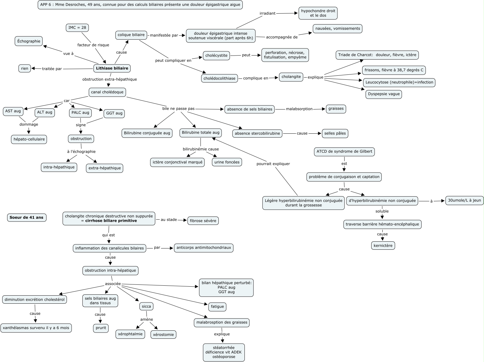
This Concept Map, created with IHMC CmapTools, has information related to: APP 6 - retour, Bilirubine totale aug bilirubinémie cause urine foncées, canal cholédoque car AST aug, sels biliaires aug dans tissus cause prurit, Lithiase biliaire cause colique biliaire, GGT aug signe obstruction, cholédocolithiase complique en cholangite, colique biliaire peut compliquer en cholécystite, ALT aug dommage hépato-cellulaire, canal cholédoque bile ne passe pas absence de sels biliaires, canal cholédoque bile ne passe pas absence stercobilirubine, Lithiase biliaire vue à Échographie, canal cholédoque car GGT aug, IMC = 28 facteur de risque Lithiase biliaire, cholangite explique Dyspepsie vague, obstruction à l'échographie intra-hépathique, obstruction intra-hépatique associée sicca, problème de conjugaison et captation cause Légère hyperbilirubinémie non conjuguée durant la grossesse, obstruction intra-hépatique associée bilan hépathique perturbé: PALC aug GGT aug, malabrosption des graisses explique stéatorrhée déficience vit ADEK ostéoporose, AST aug dommage hépato-cellulaire