Warning:
JavaScript is turned OFF. None of the links on this page will work until it is reactivated.
If you need help turning JavaScript On, click here.
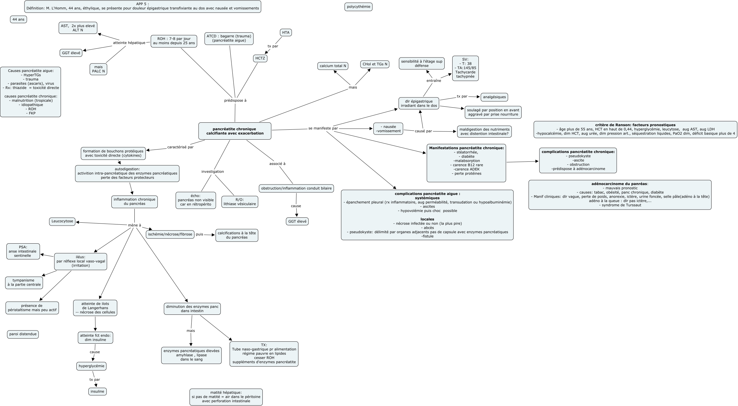
This Concept Map, created with IHMC CmapTools, has information related to: APP 5-retour, ROH : 7-8 par jour au moins depuis 25 ans atteinte hépatique AST, 2x plus elevé ALT N, ischémie/nécrose/fibrose puis calcifications à la tête du pancréas, inflammation chronique du pancréas mène à ischémie/nécrose/fibrose, pancréatite chronique calcifiante avec exacerbation investigation R/O: lithiase vésiculaire, dlr épigastrique irradiant dans le dos entraîne SV: - T: 38 - TA:145/85 Tachycarde tachypnée, diminution des enzymes panc dans intestin mais enzymes pancréatiques élevées amyhlase , lipase dans le sang, pancréatite chronique calcifiante avec exacerbation associé à obstruction/inflammation conduit bilaire, - nausée -vomissement causé par maldigestion des nutriments avec distention intestinale?, pancréatite chronique calcifiante avec exacerbation investigation écho: pancréas non visible car en rétropérito, pancréatite chronique calcifiante avec exacerbation se manifeste par dlr épigastrique irradiant dans le dos, iléus: par réflexe local vaso-vagal (irritation) présence de péristaltisme mais peu actif, - nausée -vomissement causé par dlr épigastrique irradiant dans le dos, dlr épigastrique irradiant dans le dos entraîne sensibilité à l'étage sup défense, ROH : 7-8 par jour au moins depuis 25 ans atteinte hépatique GGT élevé, pancréatite chronique calcifiante avec exacerbation se manifeste par - nausée -vomissement, obstruction/inflammation conduit bilaire cause GGT élevé, HTA tx par HCTZ, Manifestations pancréatite chronique: - stéatorrhée, - diabète -malabsorption - carence B12 rare -carence ADEK - perte protéines complications pancréatite chronique: - pseudokyste -ascite - obstruction -prédispose à adénocarcinome, pancréatite chronique calcifiante avec exacerbation se manifeste par complications pancréatite aigue : systémiques - épanchement pleural (rx inflammatoire, aug perméabilité, transudation ou hypoalbuminémie) - ascites - hypovolémie puis choc possible locales - nécrose infectée ou non (la plus pire) - abcès - pseudokyste: délimité par organes adjacents pas de capsule avec enzymes pancréatiques -fistule, formation de bouchons protéiques avec toxicité directe (cytokines) autodigestion: activition intra-pancréatique des enzymes pancréatiques perte des facteurs protecteurs