Warning:
JavaScript is turned OFF. None of the links on this page will work until it is reactivated.
If you need help turning JavaScript On, click here.
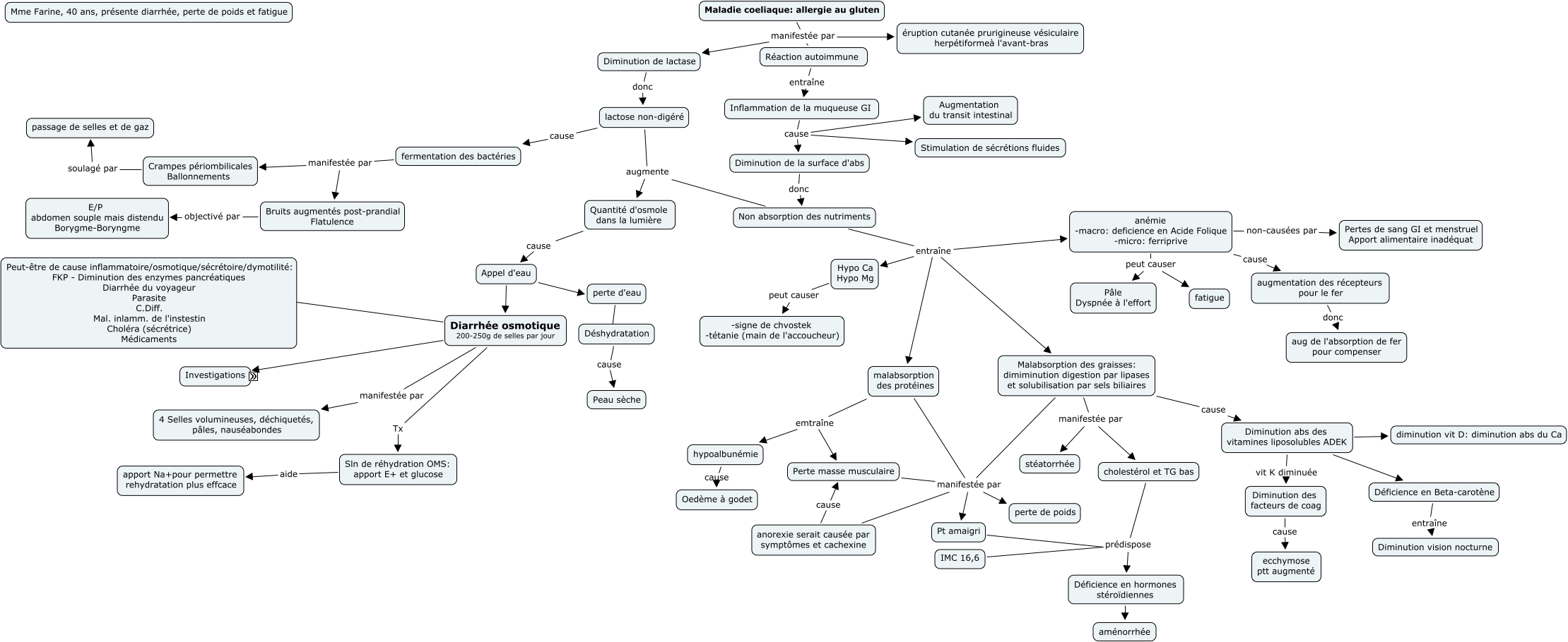
This Concept Map, created with IHMC CmapTools, has information related to: App 4 - retour, Malabsorption des graisses: dimiminution digestion par lipases et solubilisation par sels biliaires manifestée par stéatorrhée, Diarrhée osmotique 200-250g de selles par jour Tx Sln de réhydration OMS: apport E+ et glucose, IMC 16,6 prédispose Déficience en hormones stéroïdiennes, fermentation des bactéries manifestée par Crampes périombilicales Ballonnements, Sln de réhydration OMS: apport E+ et glucose aide apport Na+pour permettre rehydratation plus effcace, Maladie coeliaque: allergie au gluten manifestée par Diminution de lactase, Diminution abs des vitamines liposolubles ADEK vit K diminuée Diminution des facteurs de coag, Hypo Ca Hypo Mg peut causer -signe de chvostek -tétanie (main de l'accoucheur), Réaction autoimmune entraîne Inflammation de la muqueuse GI, Malabsorption des graisses: dimiminution digestion par lipases et solubilisation par sels biliaires cause Diminution abs des vitamines liposolubles ADEK, Diarrhée osmotique 200-250g de selles par jour Investigations, malabsorption des protéines emtraîne Perte masse musculaire, lactose non-digéré augmente Quantité d'osmole dans la lumière, Malabsorption des graisses: dimiminution digestion par lipases et solubilisation par sels biliaires manifestée par cholestérol et TG bas, Perte masse musculaire manifestée par Pt amaigri, Pt amaigri prédispose Déficience en hormones stéroïdiennes, fermentation des bactéries manifestée par Bruits augmentés post-prandial Flatulence, anémie -macro: deficience en Acide Folique -micro: ferriprive peut causer Pâle Dyspnée à l'effort, malabsorption des protéines manifestée par perte de poids, anorexie serait causée par symptômes et cachexine manifestée par perte de poids