Warning:
JavaScript is turned OFF. None of the links on this page will work until it is reactivated.
If you need help turning JavaScript On, click here.
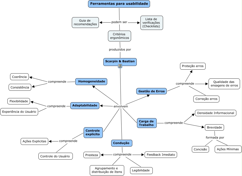
Esse mapa conceitual, produzido no IHMC CmapTools, tem a informação relacionada a: Ferramentas de usabilidade, Controle explicito compreende Ações Explicitas, Scarpin & Bastian envolvem Adaptabilidade, Brevidade formada por Ações Mínimas, Carga de Trabalho compreende Brevidade, Scarpin & Bastian envolvem Controle explicito, Ferramentas para usabilidade podem ser Critérios ergonômicos, Ferramentas para usabilidade podem ser Lista de verificações (Checklists), Scarpin & Bastian envolvem Homogeneidade, Ferramentas para usabilidade podem ser Guia de recomendações, Adaptabilidade compreende Flexibilidade, Brevidade formada por Concisão, Gestão de Erros compreende Proteção erros, Condução compreende Feedback Imediato, Condução compreende Presteza, Adaptabilidade compreende Experiência do Usuário, Homogeneidade compreende Coerência, Scarpin & Bastian envolvem Carga de Trabalho, Gestão de Erros compreende Correção erros, Carga de Trabalho compreende Densidade Informacional, Scarpin & Bastian envolvem Gestão de Erros