Warning:
JavaScript is turned OFF. None of the links on this page will work until it is reactivated.
If you need help turning JavaScript On, click here.
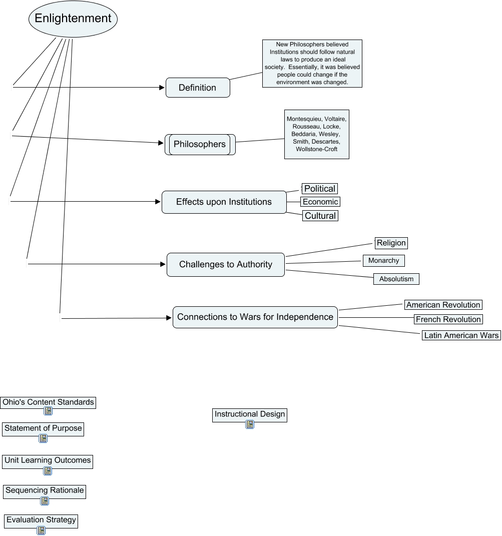
This Concept Map, created with IHMC CmapTools, has information related to: Enlightenment- Curriculum Design Project-Kelley Wills, Connections to Wars for Independence ???? American Revolution, Effects upon Institutions ???? Political, Challenges to Authority ???? Absolutism, Enlightenment Connections to Wars for Independence, Connections to Wars for Independence ???? Latin American Wars, Enlightenment Effects upon Institutions, Definition ???? New Philosophers believed Institutions should follow natural laws to produce an ideal society. Essentially, it was believed people could change if the environment was changed., Effects upon Institutions ???? Economic, Effects upon Institutions ???? Cultural, Enlightenment Definition, Enlightenment Philosophers, Philosophers ???? Montesquieu, Voltaire, Rousseau, Locke, Beddaria, Wesley, Smith, Descartes, Wollstone-Croft, Challenges to Authority ???? Religion, Challenges to Authority ???? Monarchy, Enlightenment Challenges to Authority, Connections to Wars for Independence ???? French Revolution