Warning:
JavaScript is turned OFF. None of the links on this page will work until it is reactivated.
If you need help turning JavaScript On, click here.
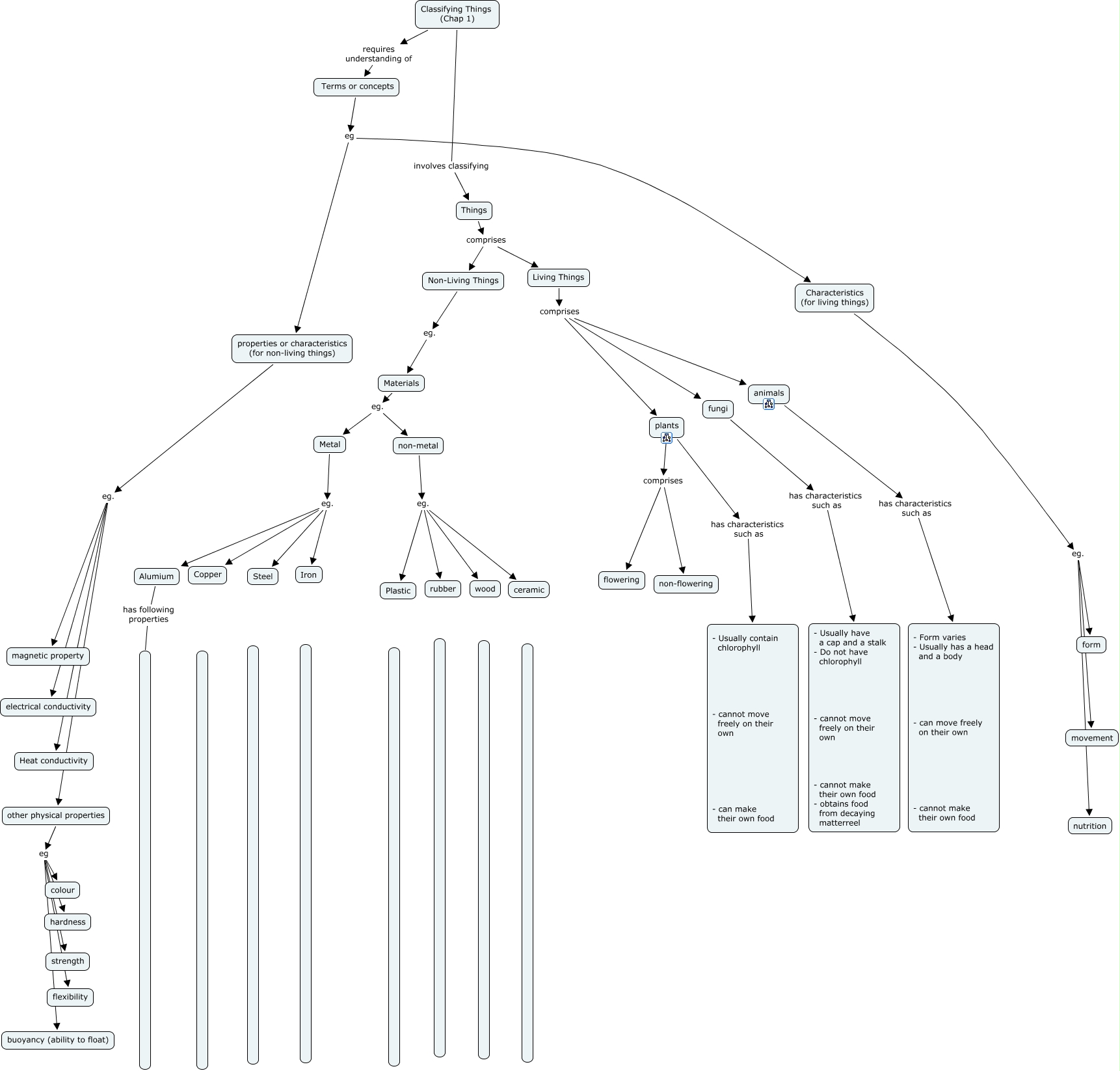
This Concept Map, created with IHMC CmapTools, has information related to: P6_C1_Classifying Things, other physical properties eg buoyancy (ability to float), non-metal eg. wood, Things comprises Living Things, Materials eg. Metal, other physical properties eg strength, Metal eg. Steel, other physical properties eg colour, properties or characteristics (for non-living things) eg. other physical properties, other physical properties eg hardness, Classifying Things (Chap 1) involves classifying Things, Living Things comprises fungi, plants comprises flowering, Non-Living Things eg. Materials, Living Things comprises plants, Terms or concepts eg properties or characteristics (for non-living things), Materials eg. non-metal, Metal eg. Copper, other physical properties eg flexibility, Characteristics (for living things) eg. movement, Living Things comprises animals