Warning:
JavaScript is turned OFF. None of the links on this page will work until it is reactivated.
If you need help turning JavaScript On, click here.
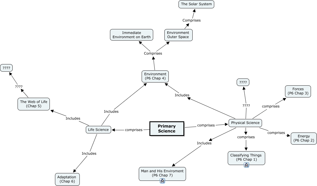
This Concept Map, created with IHMC CmapTools, has information related to: Primary Science, Physical Science ???? ????, Life Science Includes The Web of Life (Chap 5), Physical Science comprises Energy (P6 Chap 2), Physical Science Includes Man and His Enviroment (P6 Chap 7), Environment (P6 Chap 4) Comprises Environment Outer Space, Life Science Includes Adaptation (Chap 6), Environment Outer Space Comprises The Solar System, Physical Science comprises Classifying Things (P6 Chap 1), The Web of Life (Chap 5) ???? ????, Primary Science comprises Life Science, Physical Science comprises Forces (P6 Chap 3), Primary Science comprises Physical Science, Physical Science Includes Environment (P6 Chap 4), Life Science Includes Environment (P6 Chap 4), Environment (P6 Chap 4) Comprises Immediate Environment on Earth